0
问答首页 最新问题 热门问题 等待回答标签广场
我要提问

光电电路延时电路光控电路

长延时光控开关电路图

长延时光控开关电路图
提问者:easonl 地点:- 浏览次数:2816 提问时间:11-03 13:41
我有更好的答案
提 交
1条回答
HELLOKITTYNEW 11-10 09:11

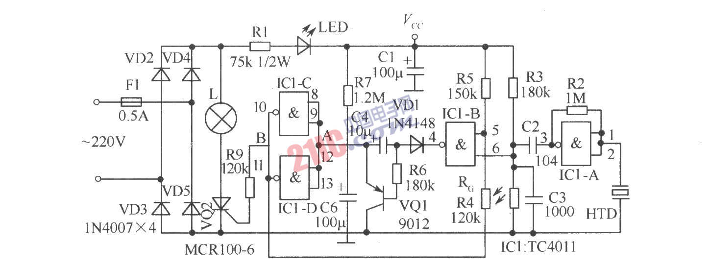
如图所示为改进型声光控开关,延时时间延长至3min左右,能很好地满足用户的使用要求,并且如果在使用时想继续延长延时时间,可以在灯泡发光时再击一下掌(发声)即可,使用起来更加方便。元器件选择IC1要选用双输入四与非门TC4011。RG为光敏电阻,亮电阻阻值与暗电阻阻值相差越大效果越好。电阻采用1/8W碳膜电阻。电解电容耐压为16V,C6应选用性能好、漏电电阻值大的电解电容。电路中各元件参数见原理图中的标识。

 

长延时光控开关电路图

 

 
撰写答案
提 交
1 / 3
1 / 3
相关光电电路
具有音调控制的单片机立体声前置放大器
用于单片机与电子装置中的开关电源
TA7654P/TA7655P构成5点一条LED显示驱动电路图
用直流电点燃日光灯线路
7段LED显示器的分时驱动电路图
相关延时电路
照明延时开关
卡拉OK延时混响电路M65831
长延时恒流充电电路
光控延时闪光玩具车电路
触摸延时开关电源电路
相关光控电路
遥控吊扇灯光控制电路图
玩具电机简易光控电路图
声光控制延时节电灯电路
光控延时开关电路图
热释电红外传感及光控延时节电插座电路图