购物车0
UJA1169迷你HS-CAN SBC具有高电流能力和可选的部分网络支持
UJA1169 SBC产品系列采用小型无引线HVSON20封装,提供高度集成且灵活的解决方案,具有HS-CAN接口,包括高达2Mbit / s的CAN FD有源通信,以及具有250mA输出的集成5V或3.3V低压差稳压器微控制器和/或其他负载的电流能力。UJA1169还提供了许多附加功能,如看门狗,外部5V传感器电源,部分网络支持的选择性唤醒等等。
UJA1169功能描述
UJA1169是一款迷你高速CAN系统基础芯片产品系列,包含符合ISO11898-2:201x(即将合并的ISO 11898-2 / 5/6)兼容HS-CAN收发器以及集成的5V或3.3V低电平 -用于微控制器和/或其他负载的压差稳压器电源(V1),可扩展至250mA。它还具有看门狗和SPI。UJA1169可以在极低电流待机和睡眠模式下运行,具有总线和本地唤醒功能。
UJA1169有六种不同的型号,如下面的变型表所示。UJA1169TK,UJA1169TK / F,UJA1169TK / 3和UJA1169TK / F / 3型号具有第二个板载5V低压差稳压器(V2),为内部CAN收发器供电,也可用于提供额外的板载硬件。
UJA1169TK / X和UJA1169TK / X / F配备5V电源(VEXT),用于板外组件。VEXT可以对电池,接地和负电压进行短路保护。集成的CAN收发器通过V1内部提供,与微控制器并联。

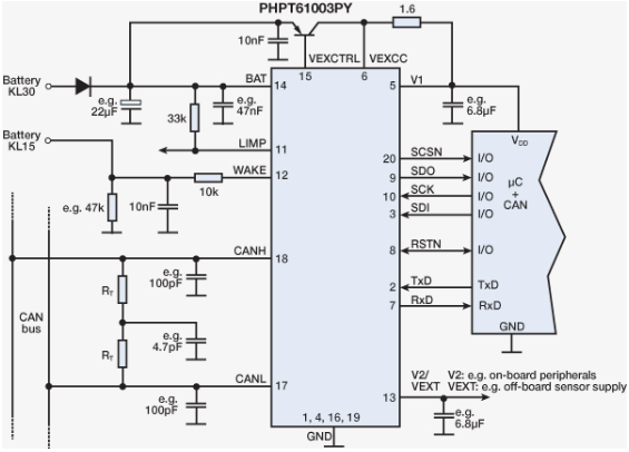
UJA1169采用独特的快速内部推挽式稳压器设计,通过可选的外部PNP晶体管提供热管理。
UJA1169采用独特的快速内部推挽式稳压器设计,通过可选的外部PNP晶体管提供热管理。
UJA1169xx / F型号支持ISO 11898-6:2013和ISO 11898-2:符合201x标准的CAN部分网络,具有CAN FD-passive的选择性唤醒功能。
CAN FD-passive是一种允许在睡眠/待机模式下忽略CAN FD总线流量的功能。CAN FD-无源部分网络非常适合支持CAN FD和传统CAN通信的网络。它允许在CAN FD通信期间无法通信CAN FD消息的普通CAN控制器保持部分网络睡眠/待机模式,而不会产生总线错误。
UJA1169实现了当前ISO 11898标准(-2:2003,-5:2007,-6:2013)中定义的标准CAN物理层。在即将发布的ISO 11898-2:201x版本(包括CAN FD)发布之前,还包括定义环路延迟对称性的附加时序参数。该实现方式能够以高达2Mbit / s的数据速率在CAN FD快速阶段实现可靠通信。
提供专用的LIMP输出引脚来标记系统故障。
许多配置设置存储在非易失性存储器中。这使得可以配置UJA1169的上电和跛行回家行为,以满足不同应用的要求。UJA1169还包括用于软件开发和行尾闪存的专用模式。

应用
专为汽车而设计
太阳顶控制模块
座椅控制模块
换档控制
传动控制单元
中型车身控制电脑
小型大灯模块
中心堆栈模块
暖通空调应用
发动机控制模块等等
符合ISO 11898-6:2013标准的HS-CAN,包括高达2Mbit / s的CAN FD有源通信和54mA的低短路电流
可选的部分网络和CAN FD被动支持
根据ISO 11898-6:2013的自主总线偏置
完全集成的5V或3.3V低压差稳压器,具有250mA输出电流能力
采用外部PNP晶体管增强热分布
第二个集成5V低压差稳压器,最高可达100mA
可选的受保护5V传感器电源适用于车外使用
待机和睡眠模式,电源电流非常低
远程和本地唤醒功能
LIMP输出到信号系统故障
通过串行外设接口(SPI总线)进行模式控制
具有窗口,超时和自主模式以及独立于微控制器的时钟源的看门狗
通过非易失性存储器轻松安全地对客户可编程配置所选功能
支持微控制器RAM保持低至2V的电池电压
无引线HVSON20封装(3.5mm x 5.5mm),具有改进的自动光学检测(AOI)功能和低热阻
与UJA116x产品系列完全兼容
符合AEC-Q100 Rev-G标准
出色的EMC和ESD性能,符合行业标准(适用于G5和SAE的IBEE)

UJA1169电路图

UJA1169 引脚图

UJA1169 封装图
摘要:本应用笔记给出了MAXQ2000微控制器(MAXQ20核)与MAX1169 16位ADC接口的应用电路,并且提供了所需的全部固件。固件例程采用Rowley CrossWorks IDE Version 1.0开发。 MAX1169
在汽车电子与工业自动化领域,CAN总线作为核心通信协议,对其配套芯片的集成度、可靠性与性能提出了严苛要求。芯力特推出的SIT1169Q作为一款Mini高速CAN FD系统基础芯片(System
恩智浦系统基础芯片引领车载网络性能再创新高 恩智浦半导体(NXP Semiconductors)今日推出其第二代车载网络CAN/LIN系统基础芯片(SBC)——UJA107x产品系列。UJA107x SB
同步整流能够比基于二极管的设计大幅节约能源,但是传统的同步整流方法较为复杂,而且往往需要搭配很多元件。先进的IR6119 SmartRectifier™则能够提高功率密度,提升在反向、正向和半桥式拓扑内的效率及可靠性,同时还可简...
MAX1169为16位、低功耗ADC,具有1.7MHz高速I电路2C 兼容串行接口。MAX1169支持快速模式(400kHz)和高速模式(高达1.7MHz)。
HMC1169是一款集成谐振器、负电阻器件和变容二极管的单芯片微波集成电路(MMIC)压控振荡器(VCO),具有半频输出。 由于振荡器采用单芯片结构,因而在温度范围内具有出色的输出功率和相位噪声性能。
3.3V,但用 1169A 测试的结果偏小,幅度在 2.8V 左右,“为什么 1169A 探头上标注的最大电压 30V 却测不出来 3.3V 的信号呢” “为什么 1169A 测试出来的幅度不准呢?” 从客户发过来的波形来看,客户测量的是一个幅度为 3.3V 单端信号,三种探头无源单端探头测试这个信号完
如今随着手机游戏越来越火爆,手机外设这块的发展前景十分巨大,如今国内已经有像飞智这样的厂商推出了许多游戏手柄产品,并针对目前各种主流游戏做了完整适配,甚至最近在iOS端也实现了较为深入的按键映射。
| USB2244 | UC1834-DIE | ULN2003 | UC1843-DIE |
| USB2240 | uc3845 | ULN2003AM/TR | UAA2016 |
| USB2227 | UCC1800-DIE | USBMULTILINKBDME | UCD9081 |
| UC1843-HIREL | UC2842B | UCD90160A | UCD90124A |
| UCC27201A-DIE | ua741 | ULN2003 | UCD90320 |