0
问答首页 最新问题 热门问题 等待回答标签广场
我要提问

稳压电路电源

4输出级(5V/6V/9V/12V)直流稳压电源电路图

4输出级(5V/6V/9V/12V)直流稳压电源电路图
提问者:BJJRTD 地点:- 浏览次数:7510 提问时间:05-29 22:57
我有更好的答案
提 交
1条回答
南山铝业17 06-07 16:08

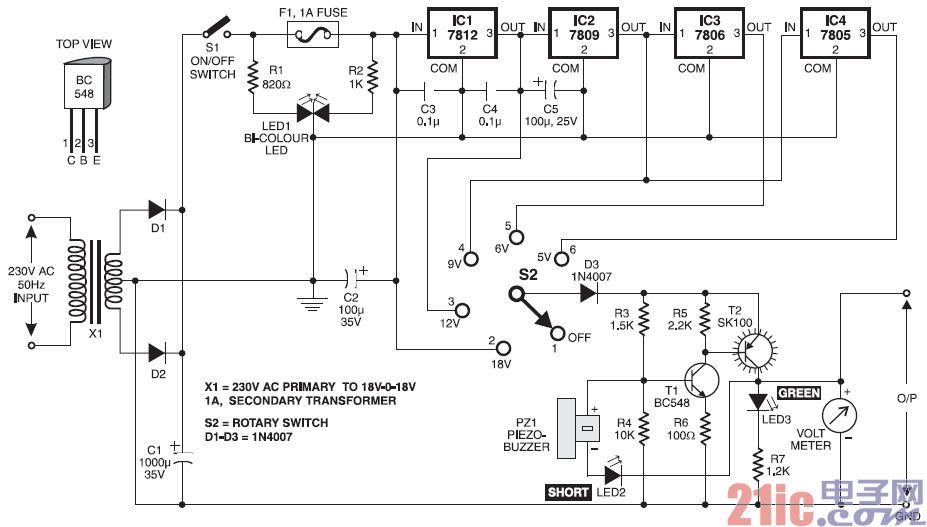
这绝对是一个有效的4输出级稳定直流电源测试 ??电子电路单元。它提供了很好的规范和稳定的输出,重要的是,对于大多数的电子电路提供了良好的效果。该电路给你视听的迹象,如果是在PCB的短路测试下,电源电路下测试可以切断即刻免受损害的重要组成部分。


电路为您提供了四种不同的稳压直流输出(12V,6V,9V和5V),旋转开关S2的方式选择一个不受管制的18V直流输出。结果表明,所选的输出连接到输出轨的模拟电压表。


该电路的工作原理,通过一个典型的18V-0-18V,500mA的降压变压器提供18V交流。由二极管D1和D2的供应18V直流,平滑电容C1和稳压器IC(IC1)的通过IC4的组合对一个整流二极管。稳压器IC提供固定,12V,6V,9V和5V稳压输出,分别加入到旋转开关触点。这个电源是有用和有效地为需要高达200mA的电流的负载。


互补晶体管T1和T2的行为事件电路电源接通。充分选择的电源电压是在集电极晶体管T2的,适用于电力负荷的索取。LED3意味着输出电压的存在。PZ1 piezobuzzer负极加入通过LED2的输出轨,所以piezobuzzer保持沉默作为其负极也是在整个电源电压(节选)。如果有输出短路,LED2灯发光激活的piezobuzzer。


A保险丝故障指示器短路的区别在输出和输入故障。它包括双色LED指示(LED1)和电阻R1和R2。当电源保险丝是否完好,有效LED1的红色和绿色部分是并行输出一个黄色的光。当保险丝出现故障时,绿色LED熄灭,红色LED灯告诉我们融合击穿。


该电路可以简单通用PCB组装。使用小型散热器所有的IC消散IC温度正确。输出电压可以检查出一个电压表。Assmble和规定电压表,指示灯,旋转开关,使电路安装在一个金属盒/箱。


 


4输出级(5V/6V/9V/12V)直流稳压电源电路图
撰写答案
提 交
1 / 3
1 / 3
相关稳压电路
用高压线性稳压器HIP5600构成的小功率无变压器稳压电源电路图
晶闸管式过电流保护电路之一a
晶体管稳流电源电路之二
0-30V连续可调稳压电源
无触点可逆换挡稳压电源
相关电源
TDA16846组成的彩电开关电源原理图
联想LX-PL4C2型彩色显示器开关电源电路
长虹CN-9机心彩电开关电源电路
索尼KV2184彩电开关电源电路
王牌TCL-3460D彩电开关电源电路