0
问答首页 最新问题 热门问题 等待回答标签广场
我要提问

稳压电路电源

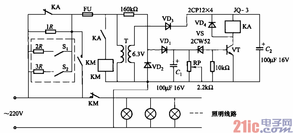
采用串切电阻方法的简易交流稳压电源电路

采用串切电阻方法的简易交流稳压电源电路
提问者:tozhyan 地点:- 浏览次数:1580 提问时间:03-23 15:56
我有更好的答案
提 交
1条回答
60user35 04-02 07:28

78.采用串切电阻方法的简易交流稳压电源电路.gif


该电路适用于电压偏

高地区的稳压(实际上是限压)。当电网电压升高时,通过接触器触点在负载回路上串接一

定值的电阻来维持负载电压不超过规定值;当电网电压回落接近及低于220V时,切除串接

的电阻。该电路的缺点是限压电阻上要消耗电能。

    另外,还可根据负载大小,通过开关sl和S2,增大或减小限压电阻(见虚框)。

    电压设定值可通过调节电位器RP加以整定。

撰写答案
提 交
1 / 3
1 / 3
相关稳压电路
用高压线性稳压器HIP5600构成的小功率无变压器稳压电源电路图
晶闸管式过电流保护电路之一a
晶体管稳流电源电路之二
0-30V连续可调稳压电源
无触点可逆换挡稳压电源
相关电源
TDA16846组成的彩电开关电源原理图
联想LX-PL4C2型彩色显示器开关电源电路
长虹CN-9机心彩电开关电源电路
索尼KV2184彩电开关电源电路
王牌TCL-3460D彩电开关电源电路