0
问答首页 最新问题 热门问题 等待回答标签广场
我要提问

稳压电路电源

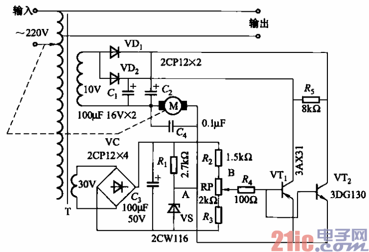
79-A型自动交流稳压电源电路

79-A型自动交流稳压电源电路
提问者:wyerywsfsf 地点:- 浏览次数:2601 提问时间:10-13 05:25
我有更好的答案
提 交
1条回答
神圣奇迹 10-17 07:49

87.79-A型自动交流稳压电源电路.gif


它采用伺服电机和晶体管控制。

    当电源电压在160—260V范围变化时,输出电压可保持在220V土3V。

    调节RP使输出电压为220V时,A、B之间电位差为零,此时电桥电路处于平衡状态,

三极管VTi、VTz截止,电动机M不动。当电压升高时,VTz导通,M反转.带动调压

器滑臂向降压方向移动;当电压降低时,VTL导通.M正转,调压过程与上述相反。

   

撰写答案
提 交
1 / 3
1 / 3
相关稳压电路
用高压线性稳压器HIP5600构成的小功率无变压器稳压电源电路图
晶闸管式过电流保护电路之一a
晶体管稳流电源电路之二
0-30V连续可调稳压电源
无触点可逆换挡稳压电源
相关电源
TDA16846组成的彩电开关电源原理图
联想LX-PL4C2型彩色显示器开关电源电路
长虹CN-9机心彩电开关电源电路
索尼KV2184彩电开关电源电路
王牌TCL-3460D彩电开关电源电路