
晶闸管控制的交流稳压电源具有结构简单、无级自动调压、调压范围宽、稳定度高、空
载损耗小、电源变压器功率小等优点。缺点是输出电压不是正弦波电压,谐波分量多。
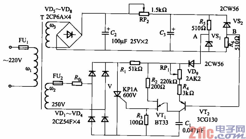
电路如图所示。该稳压器在电源电压为190~250V范围变化时,输出电压能维持
臣220V左右。
调试要求:接上负载Rh,当输入电压U-为220V时(可借助一台凋压器调节),调节
电位器RPz,使A、B两点电压UAB一3.5V,再调节RPl,使负载上的电压为220V,再将
Ul电压升高到250V,看负载上的电压是否为220V。如果偏高或偏低,适当调节一下RPi
即可。