0
问答首页 最新问题 热门问题 等待回答标签广场
我要提问

电机控制电路保护电路异步电机控制电路

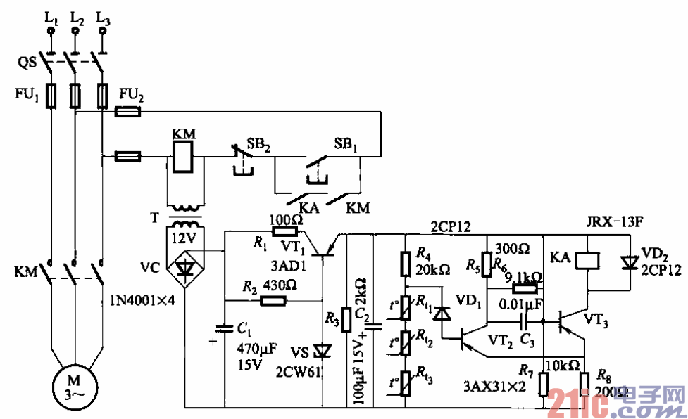
PTC三相异步电动机保护电路之三

PTC三相异步电动机保护电路之三
提问者:肥肥飞飞 地点:- 浏览次数:8187 提问时间:12-11 12:24
我有更好的答案
提 交
1条回答
uweuruwsw 12-20 12:36

4.PTC三相异步电动机保护电路之三.gif


由PI.]P型三极管VT2、VT3等组成共射极耦合触发器(即施密特触发

器),相当于一个开关电路,以检测PTC热敏电阻阻值的变化,并控制中间继电器KA的动作。

    图中,由三极管(调整管)VTi,稳压管vs等组成简单的串联型稳压环节,适用于供

电电压波动较大的场合。

撰写答案
提 交
1 / 3
1 / 3
相关电机控制电路
直流电动机正反转控制电路
直流电动机工作原理图
大功率直流电动机过流保护电路
直流电动机控制电路
.时间继电器控制正反转启动电路
相关保护电路
采用限流保护电路的100W功率放大器
典型开关电源保护电路
音频功率放大电路和喇叭保护电路原理图
开关电源模块化设计及继电保护电路设计 —电路图天天读(247)
数控开关电源过流保护电路图
相关异步电机控制电路
DGK型三相异步电机节电器电路图
一款小型三相异步电机的单相运行电路
节电式三相异步电动机断相保护电路
异步发电机电容过电压保护电路
三相异步电动机改接单相电源工作电路