0
问答首页 最新问题 热门问题 等待回答标签广场
我要提问

光电电路延时电路

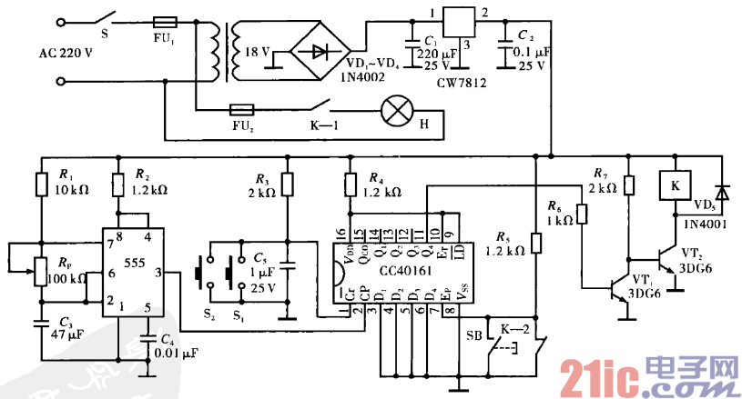
计数器延时控制的楼道照明灯电路

计数器延时控制的楼道照明灯电路
提问者:dsdfshf 地点:- 浏览次数:6949 提问时间:02-04 15:27
我有更好的答案
提 交
1条回答
lkjljljlj 02-06 23:51

18.计数器延时控制的楼道照明灯电路.gif


计数器延时控制的楼道照明灯电路


电路工作原理:当电路通电时,555时基振荡器开始振荡,

CC40161被R3、C5组成的积分电路清零,并进入计数状态。继电

器K得电吸合,K-1闭合,照明灯H点亮,同时K-2常闭触点

断开,C C40161的E,端变为高电平。

撰写答案
提 交
1 / 3
1 / 3
相关光电电路
具有音调控制的单片机立体声前置放大器
用于单片机与电子装置中的开关电源
TA7654P/TA7655P构成5点一条LED显示驱动电路图
用直流电点燃日光灯线路
7段LED显示器的分时驱动电路图
相关延时电路
照明延时开关
卡拉OK延时混响电路M65831
长延时恒流充电电路
光控延时闪光玩具车电路
触摸延时开关电源电路