
LTC3330 能量收集降压-升压转换器

Analog Devices 的转换器(LTC3330 Energy Harvesting Buck-Boost Converters)适用于太阳能发电、能量收集和电池后备型应用
发布时间:2018-09-13
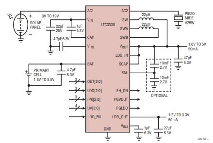
Power by Linear/Analog Devices LTC3330 是一个高电压能量收集电源以及 DC/DC 转换器。能量收集电源包括集成的全波桥式整流器和高电压降压转换器,收集来自压电、太阳能或磁性源的能量。电池输入为降压-升压转换器供电,其输入电压可低至 1.8 V。任一 DC/DC 转换器均可为单路输出供电。当采集到能量时降压器工作,将电池的静态电流降至零,从而延长电池的使用寿命。只有当收集的能量消失时,降压-升压电路为 VOUT 供电。
低噪声 LDO 后置稳压器和超级电容器平衡器也集成在一起,适应各种输出存储配置。可通过引脚搭接逻辑输入设置输入和输出的电压和电流。LTC3330 采用 QFN-32 封装,工作温度范围为 -40°C 至 +85°C。LTC3330 是太阳能、能量收集和电池后备型应用中替代能源应用的理想选择。


LTC3330 能量收集降压-升压转换器特性
静态电流:空载时 750 nA
具有输入优先级的双输入、单输出 DC/DC 转换器
能量收集输入:3.0 V 至 19 V 降压 DC/DC
电池输入:1.8 V 至 5.5 V 降压-升压 DC/DC
存在能量来源时零电池 IQ
LDO 后级稳压器
集成超级电容器平衡器
高达 50 mA 输出电流
集成低损耗全波桥式整流器
5 mm × 5 mm QFN-32 封装
输入保护分流器:VIN ≥ 20 V 时高达 25 mA
可编程 DC/DC 和 LDO 输出电压、降压 UVLO 和降压-升压峰值输入电流
LTC3330 能量收集降压-升压转换器应用
能量收集
移动资产跟踪
太阳能供电
电池备份
暖通空调传感器
安防设备
| 图片 | 数据手册 | 产品型号 | 产品分类 | 产品描述 | 价格 | 操作 |
|---|---|---|---|---|---|---|
![]() | | DC2048A | 评估和演示板和套件-开发板/套件/编程器 | LTC3330 能量收集 电源管理 评估板 | 在线订购 |
| 图片 | 数据手册 | 产品型号 | 产品分类 | 产品描述 | 价格 | 操作 |
|---|---|---|---|---|---|---|
![]() | | LTC3330EUH#PBF | DC-DC电源芯片-电源管理 | - 转换器,能量收集 稳压器 IC 2 输出 32-QFN(5x5) | 在线订购 | |
![]() | | LTC3330IUH#PBF | DC-DC电源芯片-电源管理 | - 转换器,能量收集 稳压器 IC 2 输出 32-QFN(5x5) | 在线订购 |









上传BOM


