
LTC3110 超级电容器充电器

Linear Technology 的 2 A 降压升压超级电容器充电器(LTC®3110 Supercapacitor Charger )具有双向操作功能,适用于快速充电和系统后备
发布时间:2018-07-11
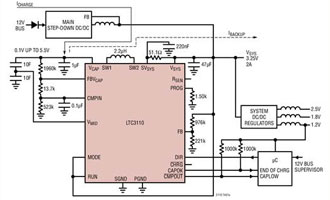
Linear Technology 的 LTC®3110 是一款 2 A 双向降压升压 DC/DC 稳压器,具有电容器充电器和平衡器。 具有 0.1 V 至 5.5 V 的宽范围电容器/电池电压和 1.8 V 至 5.25 V 系统后备电压范围,使该器件非常适用于各种采用超级电容器或电池的后备型应用。 专有的低噪声开关算法优化了能效,且电容/电池电压可高于、低于或等于系统输出电压。 LTC3110 可根据外部指令从充电模式自主切换至后备模式或开关模式。 可选择引脚的 Burst Mode® 运行会减小待机电流,提升轻负载能效,该模式和 1 μA 关断电流特性相结合,使 LTC3110 成为后备应用的理想之选。 其它特性包括用于方向控制和充电结束的电压监视器、带有集电极开路输出的通用比较器(用于连接 μC)。 LTC3110 采用热增强型扁平 24 引线 TSSOP 和 4 mm × 4 mm QFN 封装。


LTC3110 超级电容器充电器特性
VCAP 工作范围:0.1 V 至 5.5 V
VSYS 工作范围:1.71 V 至 5.25 V
自动从充电状态切换至后备模式
可编程 ±2% 精确充电输入电流
限定在 125 mA 至 2 A 之间
±1% 后备电压精度
后备电容器自动平衡
1.2 MHz 固定开关频率
猝发模式运行:静态电流仅 40 µA
内置可编程多用途比较器
带有集电极开路输出
集电极开路输出,以指示运行方向和充电结束
热增强型 24-TSSOP 和 4 mm × 4 mm 24-QFN 封装
LTC3110 超级电容器充电器应用
超级电容器后备型转换器和充电器
电池后备型转换器和电容器
服务器、RAID 系统
RF 系统,带电池/电容器后备功能
| 图片 | 数据手册 | 产品型号 | 产品分类 | 产品描述 | 价格 | 操作 |
|---|---|---|---|---|---|---|
![]() | | LTC3110EUF#PBF | 电池充电管理-电源管理 | IC BATT CHG SUPERCAP 24QFN | 在线订购 | |
![]() | | LTC3110IUF#PBF | 专用电源管理IC-电源管理 | LTC3110IUF#PBF | 在线订购 | |
![]() | | LTC3110EFE#PBF | DC-DC电源芯片-电源管理 | LTC3110EFE#PBF | 在线订购 | |
![]() | | LTC3110IFE#PBF | DC-DC电源芯片-电源管理 | 超级电容器 充电器 IC 24-TSSOP | 在线订购 |
应用案例
资讯ADI芯品ADF4382 超低相噪与高同步精度的22GHz频率综合器2025-11-25
在当今的高频通信与精密测量领域,如何在高频率输出、低相位噪声以及系统小型化之间找到完美的平衡,一直是射频工程师面临的重大挑战。ADI最新推出的22GHz频率综合器,正是为了解决这些系统级痛点而生。 ADF4382 是一款高性能、超低抖动、小数 N 分频锁相环 (PLL),带有集成电压控制振荡器 (VCO),非常适合 5G 应用或数据转换器时钟应用的本地振荡器 (LO) 生成。高性能 PLL 具有 −239 dBc/Hz 的品质因数、低 1/f 噪声和整数模式下 625 MHz 的高 PFD 频率,可实
资讯使用ADI Power Studio简化电源系统设计流程2025-11-18
ADI推出综合性产品系列 ADI Power Studio,可实现先进的建模、元件推荐、效率分析与仿真功能。此外,同时还发布了Power Studio产品系列中具备现代化用户体验的两款网页端新工具(ADI Power Studio Planner和ADI Power Studio Designer)的早期版本。
资讯ADI如何构建具身智能的物理基石2025-11-08
具身智能,这一承载着将AI赋予物理实体的宏大愿景,正站在从实验室突破走向产业规模化应用的关键路口。根据Markets and Markets报告,人形机器人市场预计将从2024年的20.3亿美元增长到2029年的132.5亿美元,复合年增长率(CAGR)高达45.5%。2025年,全球人形机器人市场规模预计将突破85亿美元,这一惊人的增长预测背后,是行业对能够执行复杂任务的智能机器人日益增长的需求。
资讯ADI CodeFusion Studio 2.0助力实现物理智能2025-11-08
数十年来,各行业都在期盼人工智能(AI)能够在现实世界中进行推理和交互。而ADI正通过推进物理智能的发展使之成为现实——即让AI系统能够理解电气物理世界并与之交互。ADI在连接现实世界与数字世界领域已深耕数十年,拥有深厚的信号调理、电源、传感检测与驱动等核心技术专长。
资讯ADI推出CodeFusion Studio 2.02025-11-08
近日,全球领先的半导体公司ADI推出CodeFusion Studio 2.0,作为对旗下开源嵌入式开发平台的一次重大升级。CodeFusion Studio 2.0旨在简化和加速支持AI的嵌入式系统开发,引入了高级硬件抽象、无缝AI集成和强大的自动化工具,助力用户在ADI多样化的处理器与微控制器上,高效完成从概念构想到部署落地的完整流程。
资讯全球领先的半导体芯片ADI公司与AMSaudio在无线数字音频领域的深度合作2025-10-29
随着科技的不断进步,音频技术也在不断演变。无线数字音频特别是数字无线话筒作为当今音频市场的一大热点,正受到越来越多企业的关注。在这一背景下,10月14日,全球顶级的模拟和数字信号处理器制造商——ADI(Analog Devices, Inc.)的中国区高管率领专业技术团队与无线音频技术创新公司AMSaudio最近再次进行了深入的合作交流,旨在加速无线数字音频项目的研发进程。本次技术交流不仅涉及了多项关键技术领域,还为未来的合作奠定了坚实的基础。
资讯ADI 8通道高压同步采样ADC AD4858介绍2025-10-29
AD4858是ADI最新发布的高压同步采样ADC,属于ADI同步采样ADC家族系列产品,目前已在ADI官网正式发布,配套的数据手册、软件资源及评估板资源均可在官网获取。作为该家族中聚焦高压场景的代表性产品,AD4858主打8通道高压同步采样功能,专为直流与交流精密采集场景设计,可适配ATE(自动测试设备)、半导体测试、电能质量分析、高/低边电压电流采样等仪器仪表领域,能满足不同场景下对宽电压输入、高动态范围及简化系统设计的需求。
资讯e络盟与 Analog Devices 共同举办ADI Trinamic 智能控制方案在线研讨会2025-10-22
e络盟将于2025 年10 月23 日与Analog Devices Inc. (ADI) 联合举办网络研讨会。本次会议将重点介绍ADI Trinamic最新的智能电机控制解决方案,旨在为工程师和开发人员提供前沿的工具和见解,以加速运动控制应用领域的创新。







上传BOM


