
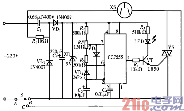
电路工作原理:CC7555电路与外围元件组成占空比可调的方
波脉冲振荡器,利用VD,、VD4将电容C,的充放电回路分开,再
调节电位器RP就能改变脉冲振荡器的占空比。使用时,将电风扇
的电源插头插入插座xs中,S为功能选择开关,“S”置于A-*B位
置时,为自然风功能。此时,220 V交流电源经C,降压,VD,、
VD2整流,c2滤波,ZD稳压,得到9 V直流电供给CC7555电路工
作电源,CC7555电路开始振荡,由3脚输出方波脉冲,当3脚输
出高电平时,三极管VT导通,双向晶闸管vs的控制板得到触发
电压而导通,接通插座( xs)的交流电源,电风扇得电运转,同
时发光二极管LED发出红光指示,插座xs得到220 V交流电源。
当CC7555电路的3脚由高电平变为低电平时,三极管VT截止,
双向晶闸管vs控制极失去触发电压而截止,切断xs插座的交流
电源,电风扇停止运转。