0
问答首页 最新问题 热门问题 等待回答标签广场
我要提问

电源电路充电电路

风力发电机电池充电电路

风力发电机电池充电电路
提问者:yweyerwq 地点:- 浏览次数:2846 提问时间:07-09 06:21
我有更好的答案
提 交
1条回答
wb197 07-17 02:44

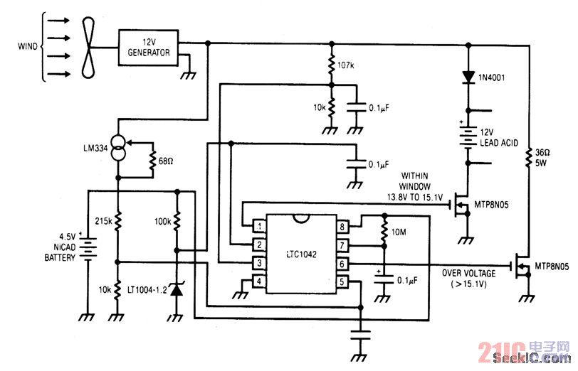
该直流电机用于发生器,其电压输出与每分钟转速成正比。LTC1042监视电压输出,并提供以下控制功能:1、如果发电机输出电压低于13.8V,控制电路被激活,镍镉电池通过LM334电流源充电。2、如果发电机的输出电压介于13.8V和15.1V之间,12V铅酸电池充电速度为约1amp/h。


风力发电机电池充电电路.jpg

撰写答案
提 交
1 / 3
1 / 3
相关电源电路
无噪声的的功放电源电路
LG CF-25H84彩电开关电源电路
LG MC-8AA机心彩电开关电源电路
LG MC-022A机心彩电开关电源电路
LG MC-019A机心彩电开关电源电路
相关充电电路
长延时恒流充电电路
仙童高通2.0手机快速充电方案
LT1307构成的恒流充电电路图
由MIC5158构成的电池充电电路
镉溴蓄电池充电电路