简单100W逆变器电路图设计
说明
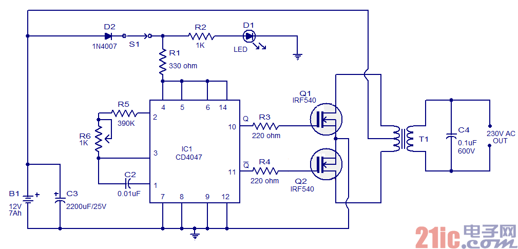
下面是一个简单的100瓦的使用IC CD4047和IRF540 MOSFET的逆变器的电路图。该电路简单,成本低,甚至可以组装一个veroboard。
CD 4047是一种低功耗的CMOS非稳态/单稳态多谐振荡器IC。在这里,它是连接生产0.01S 180度相IC的引脚10和11两个脉冲序列作为一个非稳态多谐振荡器。引脚10连接到Q1和11脚的大门是连接到Q2的栅极。电阻R3和R4防止装载各自的MOSFET的IC。当第10脚是高第一季度进行电流流通过的上半部分占输出交流电压的正半的变压器的初级。当11脚高第二季度进行电流流通过在相反方向的变压器初级的下半部的,它的输出交流电压的负半帐户。
电路图

注意事项
B1可以将一个12V / 6AH铅酸蓄电池。
Q1和Q2必须安装适当的散热片。
T1可以是一个9-0-9 V小学,中学,230V 150VA变压器。
不要指望从这个电路。是很简单的一个适合低年级应用。