
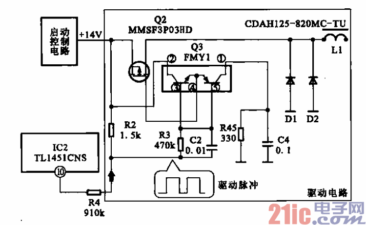
逆变器的驱动电路
所示为逆变器的驱动电路,它主要由互补推挽输出电路(由两个极性不同的晶体管组成)Q3、
场效应晶体管Q2、电感器LJ、二极管Dl、D2等组成。
由图可知,控制芯片IC2的⑩脚输出的PWM脉冲信号,经Q3缓冲放大后激励Q2,Q2工作于开关
状态。Q2、Ll、Dl、D2组成滤波型降压开关电路j Q2导通时,+14 V向Ll及后缀负载供电,Ll中的
电流并不能立即消失,由于其自感作用,其电压檄性反转;储存在Ll中的能量将通过续流二辍管向负载
供电。开关频率一定时,Q2导通时间长短决定了输出电压的高低。