0
问答首页 最新问题 热门问题 等待回答标签广场
我要提问

传感器电路倾角传感器电路

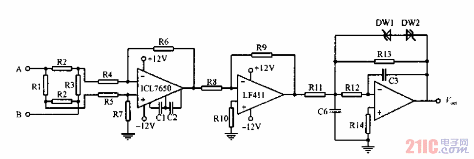
气体摆式倾角传感器电路

气体摆式倾角传感器电路

提问者:ywujwerwx 地点:- 浏览次数:2529 提问时间:01-16 13:31
我有更好的答案
提 交
1条回答
东莞吉创 01-24 19:27

气体摆式倾角传感器电路.gif

撰写答案
提 交
1 / 3
1 / 3
相关传感器电路
带二线串行接口智能温度传感器TCN75与89C51单片机的接口电路图
开关电源TVS保护电路图
触摸延时开关电源电路
GM3043型CMOS遥控红外发射器电路
电桥电路和补偿电路图
相关倾角传感器电路
倾角传感器检测振动的电路图
倾角传感器热敏丝电路图d
倾角传感器电路
倾角传感器电桥电源电路图
倾角传感器热敏丝电路图b