0
问答首页 最新问题 热门问题 等待回答标签广场
我要提问

传感器电路电桥电路

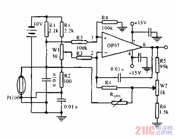
线性化电桥测温电路

线性化电桥测温电路
提问者:qwer34 地点:- 浏览次数:10529 提问时间:07-04 04:13
我有更好的答案
提 交
1条回答
q510954672 07-08 11:13

线性化电桥测温电路.gif

撰写答案
提 交
1 / 3
1 / 3
相关传感器电路
带二线串行接口智能温度传感器TCN75与89C51单片机的接口电路图
开关电源TVS保护电路图
触摸延时开关电源电路
GM3043型CMOS遥控红外发射器电路
电桥电路和补偿电路图
相关电桥电路
文氏电桥正弦振荡器电路
维恩电桥振荡器b
VSWR电桥的144MHz信号电路
电桥电路和补偿电路图
噪声电桥