光电隔离RS485典型电路图
一、RS485总线介绍
RS485总线是一种常见的串行总线标准,采用平衡发送与差分接收的方式,因此具有抑制共模干扰的能力。在一些要求通信距离为几十米到上千米的时候,RS485总线是一种应用最为广泛的总线。而且在多节点的工作系统中也有着广泛的应用。
二、RS485总线典型电路介绍
RS485电路总体上可以分为隔离型与非隔离型。隔离型比非隔离型在抗干扰、系统稳定性等方面都有更出色的表现,但有一些场合也可以用非隔离型。 我们就先讲一下非隔离型的典型电路,非隔离型的电路非常简单,只需一个RS485芯片直接与MCU的串行通讯口和一个I/O控制口连接就可以。如图1所示:

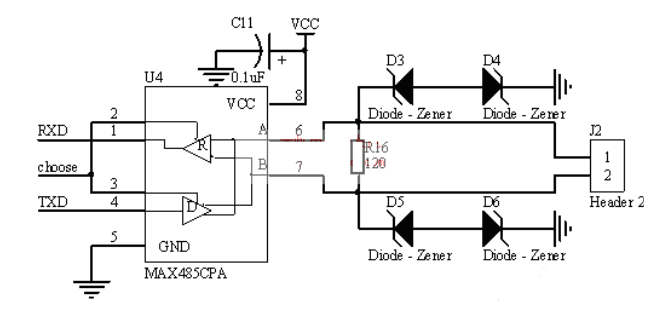
当然,上图并不是完整的485通信电路图,我们还需要在A线上加一个4.7K的上拉偏置电阻;在B线上加一个4.7K的下拉偏置电阻。中间的R16是匹配电阻,一般是120Ω,当然这个具体要看你传输用的线缆。(匹配电阻:485整个通讯系统中,为了系统的传输稳定性,我们一般会在第一个节点和最后一个节点加匹配电阻。所以我们一般在设计的时候,会在每个节点都设置一个可跳线的120Ω电阻,至于用还是不用,由现场人员来设定。当然,具体怎么区分第一个节点还是最后一个节点,还得有待现场的专家们来解答呵。)TVS我们一般选用6.8V的,这个我们会在后面进一步的讲解。