0
问答首页 最新问题 热门问题 等待回答标签广场
我要提问

光电电路电子镇流器电路

荧光灯电子镇流器电路之十三

荧光灯电子镇流器电路之十三
提问者:小孩子不懂事 地点:- 浏览次数:7540 提问时间:03-11 18:11
我有更好的答案
提 交
1条回答
zouqinxiang 03-21 05:58

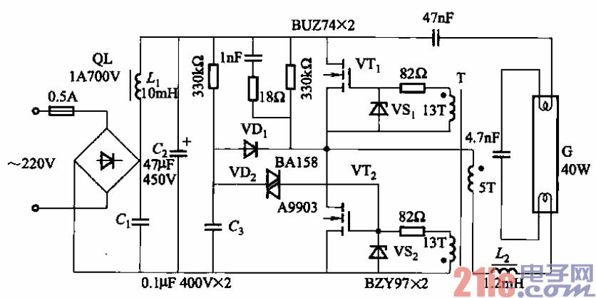
23.荧光灯电子镇流器电路之十三.gif


(13)荧光灯电子镇流嚣电路之十三

    电路如图2-23所示。该电路采用功率场效应管,用于小功率荧光灯。电路的工作频率

约20kHz。

撰写答案
提 交
1 / 3
1 / 3
相关光电电路
具有音调控制的单片机立体声前置放大器
用于单片机与电子装置中的开关电源
TA7654P/TA7655P构成5点一条LED显示驱动电路图
用直流电点燃日光灯线路
7段LED显示器的分时驱动电路图
相关电子镇流器电路
电子镇流器电路图
采用TDA4918驱动卤素灯的电子镇流器电路
串联式电子镇流器电路图
荧光灯电子镇流器电路之二
9W(5W)电子镇流器电路图