
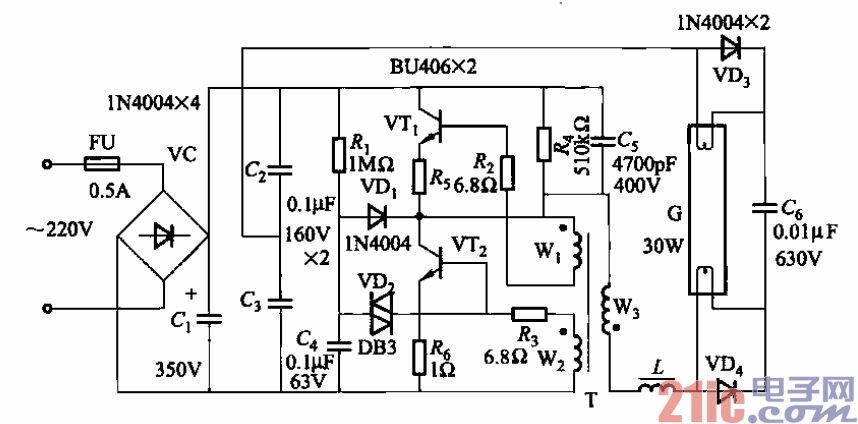
(2)荧光灯电子镇流器电路之二
DZJ系列电子镇流器有13W、15W、20W、30W、40W等。其电路如图2-12所示,图
中所标数值为30W电子镇流器元件参数。
该电路由整流滤波电路(VC、Cl)、高频振荡开关电路(Ri、C4、VDz、VTi、VT2
及T)和输出负载谐振电路(L、C6)等部分组成,C5为抗干扰电容。
图2-12中,电容C2起隔直作用;二极管VDa、VD4起电压峰值阻尼作用,以防止灯
管早期端头发黑;谐振电路的频率主要由电感L和电容C6决定,振荡频率为30~60kHz。
C5和W3对频率也有一定影响。
高反压开关VTi和VTz要配对,并要求BVCe。>400V,BVcb。>500v,而击穿特性曲
线应是硬击穿的;p>7(测试条件:基极电流为0.2A);管子的饱和压降BV。。。≤1.5V。