购物车0
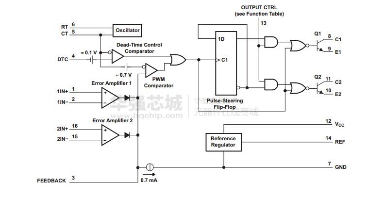
TL494是一种固定频率脉宽调制电路,它包含了开关电源控制所需的全部功能,广泛应用于单端正激双管式、半桥式、全桥式开关 电源。TL494有SO-16和PDIP-16两种封装形式,以适应不同场合的要求。其主要特性如下: TL494主要特征 集成了全部的脉宽调制电路。 片内置线性锯齿波振荡器,外置振荡元件仅两个(一个电阻和一个电容)。 内置误差放大器。 内止5V参考基准电压源。 可调整死区时间。 内置功率晶体管可提供500mA的驱动能力
TL494工作原理简述 TL494是一个固定频率的脉冲宽度调制电路,内置了线性锯齿波振荡器,振荡频率可通过外部的一个电阻和一个电容进行调节,其 振荡频率如下:
输出脉冲的宽度是通过电容CT上的正极性锯齿波电压与另外两个控制信号进行比较来实现。功率输出管Q1和Q2受控于或非门。当双稳触发器的时钟信号为低电平时才会被选通,即只有在锯齿波电压大于控制信号期间才会被选通。当控制信号增大,输出脉冲的宽度 将减小。
1、集成了全部的脉宽调制电路。
2、片内置线性锯齿波振荡器,外置振荡元件仅两个(一个电阻和一个电容)。
3、内置误差放大器。
4、内置5V参考基准电压源。
5、可调整死区时间。
6、内置功率晶体管可提供500mA的驱动能力。
7、推或拉两种输出方式。






TL494电路图

TL494 引脚图

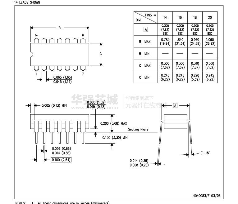
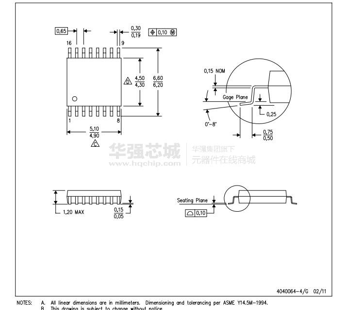
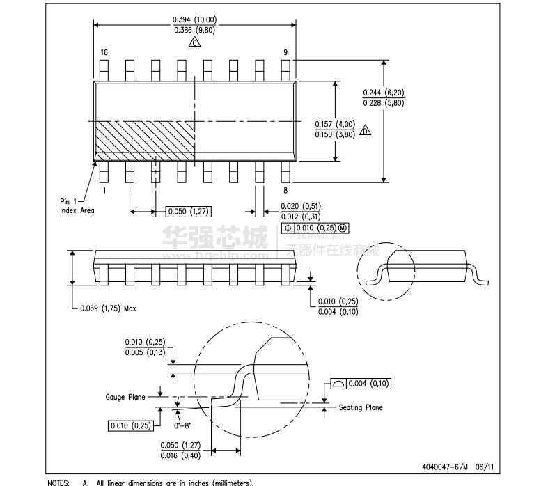
TL494 封装图

TL494 封装图
| 型号 | 制造商 | 描述 | 购买 |
|---|---|---|---|
| TL494CNSR/BKN | TE | 贴片电阻 0805 7.32Ω ±0.1% 1/10W ±25ppm/℃ | 立即购买 |
| TL494NS | SiTime | 有源晶振 3.3V ±25ppm 33.3MHz SMD-4 | 立即购买 |
| TL494CDB | Samtec | CONN RCPT 66POS 0.05 GOLD SMD | 立即购买 |
| TL494CNS | Samtec | CONN RCPT 74POS 0.1 GOLD PCB | 立即购买 |
| TL494CN3 | SiTime | 有源晶振 19.2MHz 3.3V ±20ppm SMD-4 | 立即购买 |
| TL494ING4 | ABLIC Inc. | IC REG BOOST 5V 300MA SOT23-5 | 立即购买 |
| 标题 | 类型 | 大小(KB) | 下载 |
|---|---|---|---|
| TL494, NCV494 pdf datasheet (S | RAR | 555 | 点击下载 |
| 基于TL494的通用音频开关功率放大器设计(重要) | RAR | 418 | 点击下载 |
| 基于TL494芯片PWM控制电路工作原理分析与检测 | 252 | 点击下载 | |
| 用TL494构成的恒流恒压双闭环系统 | 215 | 点击下载 | |
| 利用TL494组成的400W大功率稳压逆变器电路 | RAR | 172 | 点击下载 |
| 基于TL494驱动芯片的双管正激小功率电源的研制 | 246 | 点击下载 | |
| TL494D应用电路 (ZGF-605 Charger) | RAR | 344 | 点击下载 |
| TL494组成的直流日光灯电子镇流器电路图 | RAR | 333 | 点击下载 |
TL494是一种固定频率脉宽调制电路,它包含了开关电源控制所需的全部功能,广泛应用于桥式单端正激双管式、半、全桥式开关电源。
...硬件故障率最高的是主机的电源,从维修中我发现弄清TL494的功能和各引脚的作用对维修电源致关重要,下面就介绍TL494的功能和各引脚的作用,以及检测方法。
TL494是一种固定频率脉宽调制电路,它包含了开关电源控制所需的全部功能,广泛应用于桥式单端正激双管式、半、全桥式开关电源。
介绍了以TL494为核心,采用PWM技术的直流电机控制系统。基于TL494的H桥直流电机控制系统可简化电路结构、驱动能力强、功耗低并且控制方便,性能稳定。
开发了一种用TL494构成的恒流恒压双闭环控制系统。系统通过两个闭环共用同一个脉宽调制实时处理方法,实现了恒流调节和恒压调节功能。该控制系统结构简单,在高速换向脉冲电镀电源的性能测试及运行中表明,其性能稳定...
TL494是一种固定频率脉宽调制电路,它包含了开关电源控制所需的全部功能,广泛应用于单端正激双管式、半桥式、全桥式开关电源。TL494的内部电路由基准电压产生电路、振荡电路、间歇期调整电路、两个误差放大器、脉宽...
...端输出驱动IC中,可以说美国德克萨斯仪器公司开发的TL494功能最完善、驱动能力最强,其两路时序不同的输出总电流为SG3525的两倍,达到400mA。仅此一点,使输出功率千瓦级及以上的开关电源、DC/DC变换器、逆变器,几乎无一例...
TL494是一种固定频率脉宽调制电路,它包含了开关电源控制所需的全部功能,广泛应用于单端正激双管式、半桥式、全桥式开关电源。TL494有SO-16和PDIP-16两种封装形式,以适应不同场合的要求。
| TMS320C5534 | TPS40422 | TC72 | TLC0834 |
| TC6504 | TLC1550 | TPS736 | TP2540 |
| TC4424A | TC7662A | TP2510 | TC427 |
| TMS320F280048C | TC4425 | TLV2548 | TDC7201 |
| TLC1543 | TPS92638-Q1 | TP2435 | TMS320F28377S |