
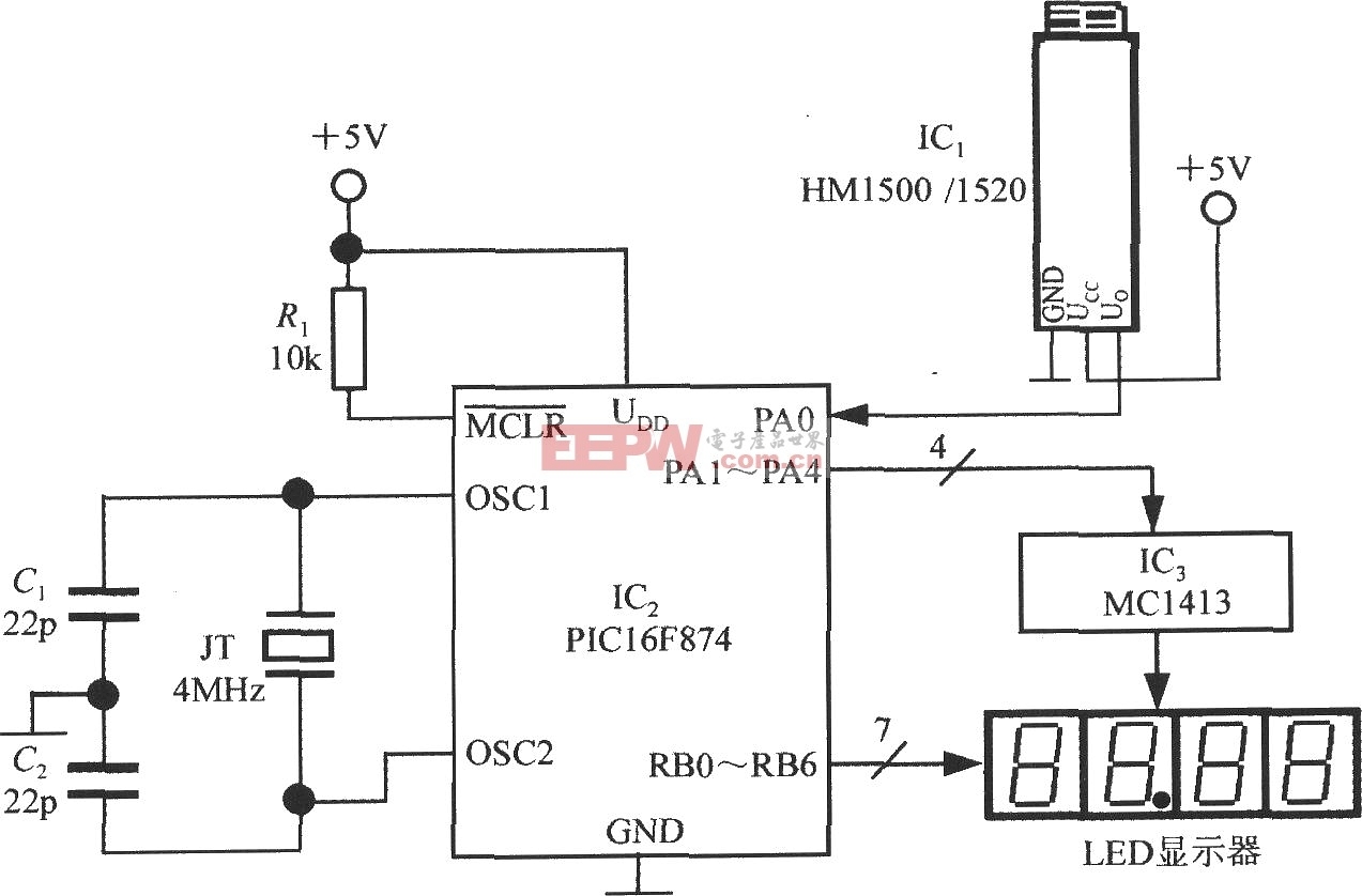
由HM1500/1520型湿度传感器和单片机构成的智能湿度测量仪电路如图所示。该仪表采用 5V电源,配4只共阴极LED数码管。电路中共使用了3片IC:IC1为HM1500/1520型湿度传感器,IC2是由美国微芯片(Microchip)公司生产的带10位ADC的单片机PIC16F874,IC3为7达林顿反相驱动器阵列MC1413。PIC16F874是一种高性价比的8位单片机,内含8路逐次逼近式10位A/D转换器,最多可对8路湿度信号进行模数转换,现仅用其中一路。JT为4MHz石英晶体,配上振荡器电容C1、C2之后可为单片机提供4MHz时钟频率。PIC16F874的电源电压范围较宽( 2.5~ 5V),适合低压供电,静态电流小于2mA。RA口(RA0~RA7)为I/O接口,现利用PA0(亦称AIN0)口线来接收湿度传感器所产生的电压信号。PA1~PA4输出位扫描信号,经过MC1413获得反相后的位驱动信号。RB口中的RB0~RB6输出7段码信号,接LED显示器相应的笔段电极a~g。PIC16F874还具有掉电保护功能,MCLR为掉电复位锁存端。当UDD从 5V降至 4V以下时,芯片就进入复位状态。一旦电源电压又恢复正常,必须经过72ms的延迟时间才脱离复位状态,转入正常运行状态。在掉电期间RAM中的数据保持不变,绝不会丢失。