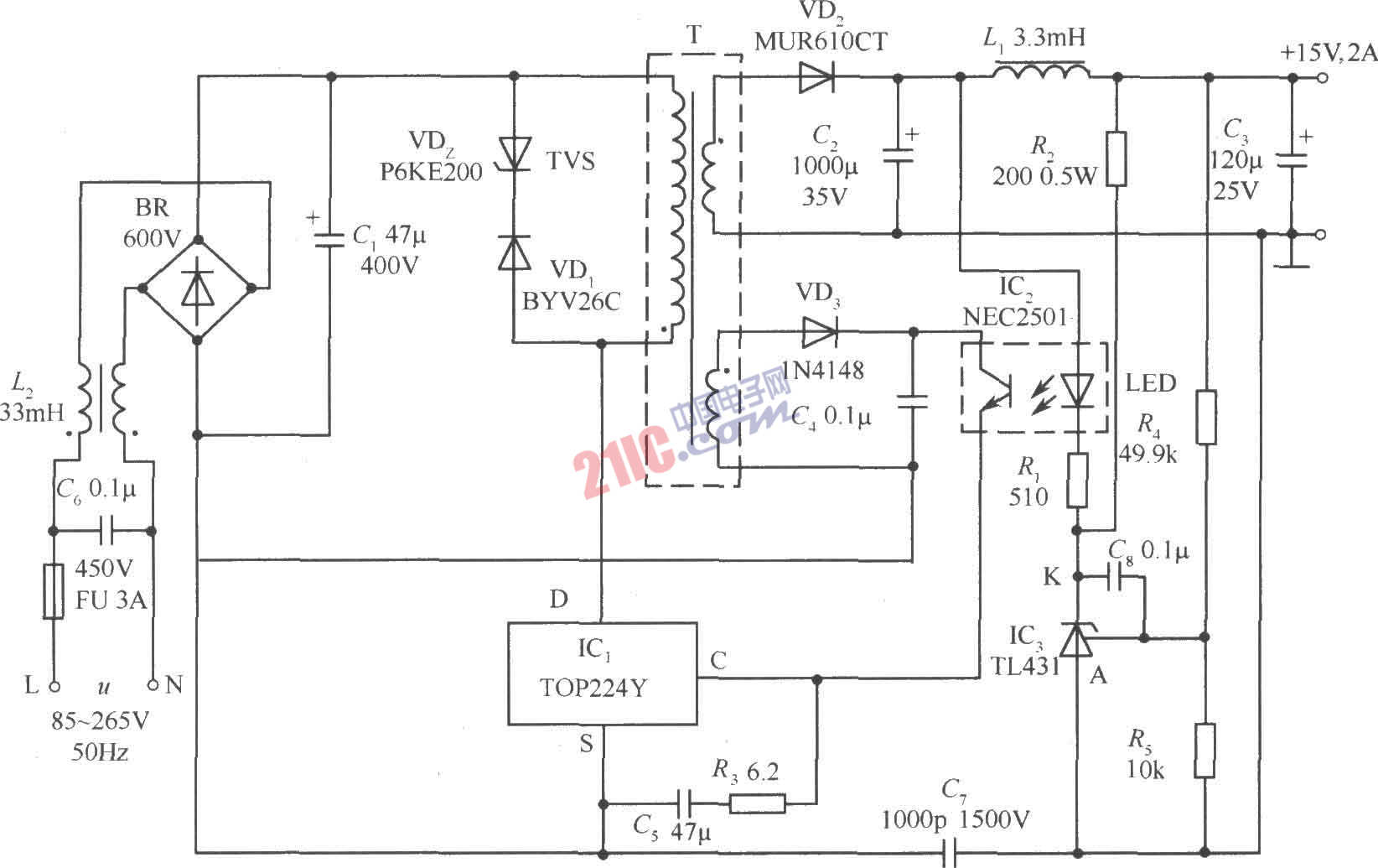
由TOP224Y构成的15V、2A输出的直流开关电源电路如图所示。采用三块集成电路:ICl是单片稳压器TOP224Y,IC2是光耦合器NEC2501,IC3是精密基准电压源TL431。TL431(IC3)与光耦合器NEC2501(IC2)构成电气隔离式外部误差放大器,再与TOP224Y内部误差放大器配合使用,对TOP224Y(IC1)的控制端电流进行精细调整,从而大大提高了稳压性能。
+15V稳压输出经R4、R5分压后得到取样电压,与TL431内部2.5V基准电压进行比较,通过改变K端电位来控制LED的电流,进而调节控制端电流Ic。Rl是LED的限流电阻,并能设定控制环路的直流增益。R4与C8还决定了外部误差放大器的频率特性。该电源的稳压精度可与线性集成稳压电源相媲美:当交流输入电压u从85V变化到265V时,Sv=±0.2%;当负载电流从10%(0.2A)变化到100%(2A)时,Sl可达到±0.2%。
3.1.8由TOP414G构成的5V、2A输出的隔离式开关电源
