0
问答首页 最新问题 热门问题 等待回答标签广场
我要提问

开关电源电路开关电路

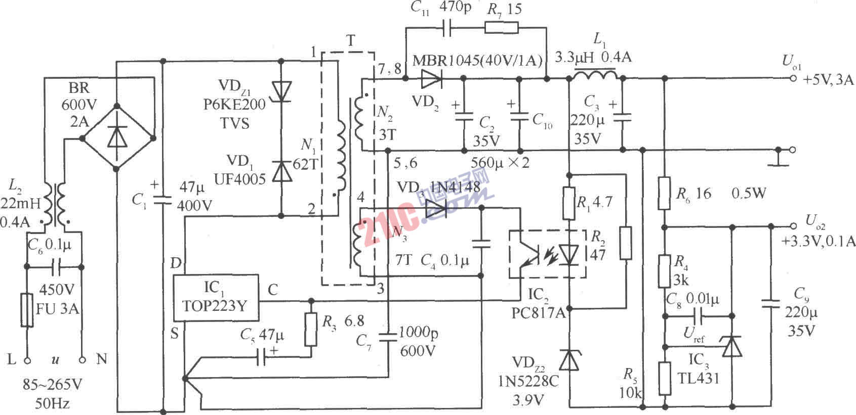
TOP223Y构成的双路输出开关稳压电源电路

TOP223Y构成的双路输出开关稳压电源电路
提问者:qwert147 地点:- 浏览次数:10584 提问时间:01-01 02:10
我有更好的答案
提 交
1条回答
yweyrwyds 01-09 23:46

由TOP223Y构成的主输出为+5V(3A)、辅输出为+3.3V(0.1A)的15W开关稳压电源电路如图所示。该电源采用一片TO-220封装的TOP223Y型单片开关电源,最大输出功率达30W,可作为打印机、监视器的开关电源。若将+3.3V设计成主电源,则可作为笔记本电脑的开关电源。该电源的交流输入电压范围为85~265V,电压调整率为±0.7%,负载调整率为+1.1%,电源效率η>70%。

 

 

撰写答案
提 交
1 / 3
1 / 3
相关开关电源电路
TEA1753T开关电源应用电路
TH-1024S集线器开关电源电路图
24V开关电源原理电路图
谁有开关电源电路原理图
一种UC3842设计的PWM开关电源电路
相关开关电路
数控开关电源过流保护电路图
全桥式开关电源电路主回路
红外灯遥控开关电路图
单路双通道电源遥控开关接收电路
聚合开关式过流保护电路图