0
问答首页 最新问题 热门问题 等待回答标签广场
我要提问

开关电源电路

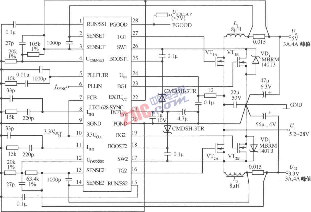
由LTCl628-SYNC构成的5V/4A,3.3V/4A双路直流稳压电源

由LTCl628-SYNC构成的5V/4A,3.3V/4A双路直流稳压电源
提问者:fojewfdoewif 地点:- 浏览次数:10207 提问时间:07-27 22:07
我有更好的答案
提 交
1条回答
xinxin52717 07-31 18:22

开关频率=300kHz;VT1,VT2:FDS8936A;Ll,L2:8μHSUMIDACEP1238ROMC;输出电容:PANASONIC SP系列。

 

 

撰写答案
提 交
1 / 3
1 / 3
相关开关电源电路
TEA1753T开关电源应用电路
TH-1024S集线器开关电源电路图
24V开关电源原理电路图
谁有开关电源电路原理图
一种UC3842设计的PWM开关电源电路