0
问答首页 最新问题 热门问题 等待回答标签广场
我要提问

开关电源电路

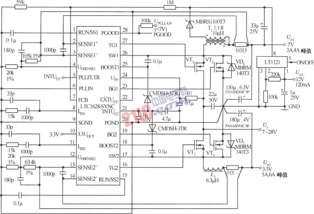
由LTC1628-SYNC构成的输出为5V/3A,12V/120mA,3.3V/5A三路直流稳压

由LTC1628-SYNC构成的输出为5V/3A,12V/120mA,3.3V/5A三路直流稳压
提问者:xinxin56 地点:- 浏览次数:8498 提问时间:06-24 15:53
我有更好的答案
提 交
1条回答
cmh16 07-02 18:43

 

撰写答案
提 交
1 / 3
1 / 3
相关开关电源电路
TEA1753T开关电源应用电路
TH-1024S集线器开关电源电路图
24V开关电源原理电路图
谁有开关电源电路原理图
一种UC3842设计的PWM开关电源电路