0
问答首页 最新问题 热门问题 等待回答标签广场
我要提问

开关电源电路电源

低噪声开关电源原理电路图

低噪声开关电源原理电路图
提问者:路交汇处 地点:- 浏览次数:753 提问时间:04-27 15:32
我有更好的答案
提 交
1条回答
houjunhao33 04-30 06:12

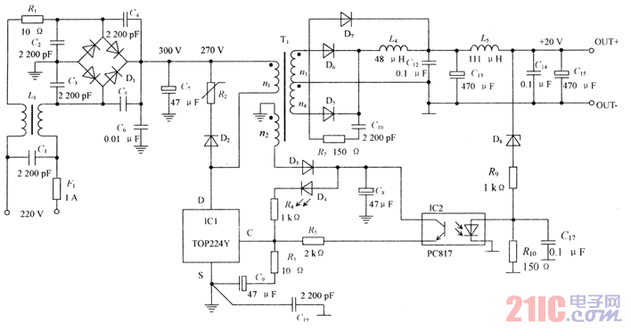
电路如图所示,该电路可以获得更大的输出功率,只需更改部分器件。图中左边的电路R1,L1,D1,C1至C7是常规的共模滤波和整流电路,获取约300 V的直流电压供DC-DC变换电路使用;最右边电路L5,C11等是普通的LC滤波电路;IC2,D8,R9,R10组成电压反馈电路,形成闭环结构,稳定电源输出电压;中间部分是DC-DC变换器,降噪声的关键是对这一部分的电路进行适当处理。


低噪声开关电源原理电路图.gif

撰写答案
提 交
1 / 3
1 / 3
相关开关电源电路
TEA1753T开关电源应用电路
TH-1024S集线器开关电源电路图
24V开关电源原理电路图
谁有开关电源电路原理图
一种UC3842设计的PWM开关电源电路
相关电源
TDA16846组成的彩电开关电源原理图
联想LX-PL4C2型彩色显示器开关电源电路
长虹CN-9机心彩电开关电源电路
索尼KV2184彩电开关电源电路
王牌TCL-3460D彩电开关电源电路