电子百科

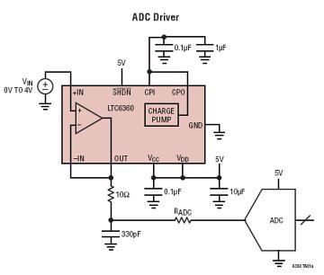
图1: LTC6360典型的应用原理图
虽然采用单 5V 电源供电,但放大器输出能摆动至 0V 并保持高线性度。这是通过内置一个非常低噪声片内充电泵得以实现的,该充电泵可产生一个用于给放大器的输出级施加偏置的负电压,从而增加了可容许的负电压摆幅。
LTC6360 采用具有裸露衬垫的紧凑型 3mm x 3mm、8 引脚 DFN 封装和8 引脚 MSOP 封装,并可在 -40℃ 至 125℃ 的温度范围内工作。

图2:典型LTC6360线性度和动态范围
LTC6360 实现了卓越的精确度,非常适用于驱动 16 位和 18 位 SAR ADC (逐次逼近寄存器模数转换器)。输入失调电压低于 250?V (最大值),噪声仅为 2.3nV/√Hz,从而提供了卓越的动态范围。
LTC6360该器件可在 150ns 内稳定至 16 位,并实现 250MHz 的闭环 -3dB 带宽。谐波失真 (HD2/HD3) 在 fIN = 40kHz 频率条件下为 -103dBc/-109dBc.LTC6360 具有稳定的单位增益,从而可用作一个缓冲器以实现最低的输出噪声。虽然输出能驱动更大的负载电容,但它是专为驱动一个由10Ω电阻器和 330pF 电容器串联而成的滤波器网络而设计。
目前主要应用于16 位和 18 位 SAR ADC 驱动器、高速缓冲器放大器和低噪声信号处理。