0
问答首页 最新问题 热门问题 等待回答标签广场
我要提问

电子百科

LTC2368-16

功能特性

  •   LTC2368-16具有一个支持1.8V、2.5V、3.3V和5V逻辑的高速SPI兼容型串行接口,同时还拥有一种菊链模式。2Msps的高吞吐速率和无周期延迟特性使 LTC2368-16成为众多高速应用的理想选择。一个内部振荡器负责设定转换时间,缓解了外部定时方面的考虑。LTC2368-16在转换操作之间自动断电,从而减低随采样速率而调节的功耗。

具体参数

  •   ·1Msps吞吐速率

      ·±0.75LSB INL (最大值)

      ·保证16 位,无漏失码

      ·低功率:13.5mW (在 1Msps)、13.5μW (在 1ksps)

      ·在 fIN = 2kHz 时 94.7dB SNR (典型值)

      ·在 fIN = 2kHz 时 -118dB THD (典型值)

      ·保证运作至125°C

      ·2.5V电源

      ·伪差分单极性输入范围:0V 至 VREF

      ·VREF 输入范围:2.5V至5.1V

      ·无流水线延迟,无周期延迟

      ·1.8V至5V I/O电压

      ·具菊链模式的SPI兼容型串行I/O

      ·内部转换时钟

      ·16 引脚 MSOP 封装和 4mm x 3mm DFN 封装

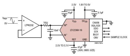
典型应用

  •     

应用领域

  •   ·医疗成像

      ·高速数据采集

      ·便携式或紧凑型仪表

      ·工业过程控制

      ·低功率电池供电型仪表

      ·ATE (自动测试设备)

提问者:keke2979 地点:- 浏览次数:2215 提问时间:05-08 03:39
我有更好的答案
提 交
撰写答案
提 交
1 / 3
1 / 3
相关电子百科
硅胶板
3D晶体管
双极性晶体管
晶体管时间继电器
导热硅胶垫