0
问答首页 最新问题 热门问题 等待回答标签广场
我要提问

电子百科

FP5138

FP5138

FP5138介绍:

  •   FP5138是一款应用于低压电路并具有软启动和短路检测功能的单通道开关调整控制集成电路。该器件具有最低1.8V的操作电压,是电池供电的电子设备的理想供电选择。

FP5138特征:

  •   1.提供高精确度参考电压源: 0.5V(+/-2%)
      2.Totem Pole 输出PWM 信号,用以直接推动NMOS
      3.宽工作电压范围: 1.8V~15V
      4.宽工作频率范围: 50KHz~1MHz
      5.欠压IC 栓锁功能(UVLO)
      6.最大PWM DTC 限制:75%
      7.软启动及短路保护功能 (Soft-Start & SCP)
      8.省电功能 (Shutdown Mode)
      9.SOP-8L / TSSOP-8L / MSOP-8L 三种封装型

FP5138应用:

  •   CCD/CATV/PMPDSC/DSC/PSV/VGA 数码相框,LED,Panel 背光移动电源 组合音响,太阳能充电器,应急充电器等。

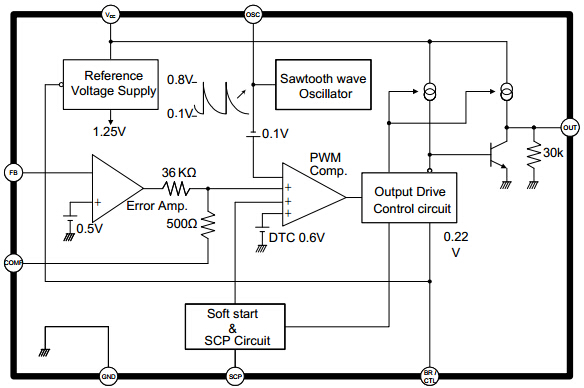
功能框图

引脚说明

标识信息

提问者:jfoejfw 地点:- 浏览次数:9546 提问时间:08-29 17:43
我有更好的答案
提 交
撰写答案
提 交
1 / 3
1 / 3
相关电子百科
硅胶板
3D晶体管
双极性晶体管
晶体管时间继电器
导热硅胶垫