电子百科
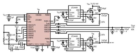
LTC3861是一款双输出同步降压型 DC/DC 控制器。该控制器运用了无损耗电感器 DCR 电流检测,以维持相位之间的电流平衡并提供过流保护。此芯片可在一个3V至5.5V的VCC电源范围内运作,并专为实现从3V ~ 24V的 VIN 至0.6V ~ (VCC - 0.5V)的输出电压的降压转换而设计。并且该控制器可与外部功率链器件(如Power Block和DrMOS)、以及分立式N沟道 MOSFET和相关的栅极驱动器配合工作,从而实现了灵活的设计配置。可并联多达12相和异相定时运作,以最大限度地减少输入和输出滤波,从而满足非常高的电流要求(高达300A)。

LTC3861的均流环路可在DC及负载瞬变期间在多个IC上实现相位之间的准确均流。该器件的电压模式控制架构可提供介于250kHz至2.25MHz之间的可选固定工作频率,也可利用其锁相环(PLL)同步在相同的频率范围。差分放大器提供了 VOUT 与接地端子的真正输出电压远端采样,从而实现了高准确度的稳压。
LTC3861可在3V至5.5V的VCC 电压范围和3V至24V的VIN电压(高端MOSFET的漏极电压)范围内工作,并产生0.6V至5V的输出电压。输出电流可通过监视输出电感器(DCR)两端的电压降来检测,以实现最大效率,也可采用一个检测电阻器进行检测。其可调电流限值可以针对非常低的检测电压(达50mV)进行配置,旨在尽量降低功率损耗。
其他特点包括可调软启动或跟踪、输出过压保护和两个电源良好输出信号。此外,该器件在 -40°C 至 125°C的工作温度范围内保持 ±1%的基准电压准确度。
·采用电源模块、DrMOS或外部栅极驱动器和MOSFET进行运作
·具准确均流功能的恒定频率电压模式控制
·±0.75% 0.6V 电压基准
·双通道差分输出电压检测放大器
·多相能力 -- 多达12相操作
·可编程电流限值
·可安全地给一个预偏置负载供电
·高达2.25MHz 的可编程或PLL可同步开关频率
·采用电感器 DCR 的无损耗电流检测或采用检测电阻器的精准电流检测
·VCC 范围:3V至5.5V
·VIN 范围:3V至24V
·电源良好输出电压监视器
·输出电压跟踪能力
·可编程软起动
·采用36引脚 5mm x 6mm QFN 封装
·高电流分布式电源系统
·DSP、FPGA 和 ASIC 电源
·数据通信和电信系统
·工业电源
其应用包括高电流功率分配以及工业系统、DSP和ASIC 电源应用范围包括通信、网络、工业、汽车、计算机、医疗、仪表、消费、以及军事和航空航天系统等领域。