0
问答首页 最新问题 热门问题 等待回答标签广场
我要提问

电子百科

FP8102

FP8102特性:

  •   独立的线性充电器,用于单节锂离子电池
      无需外部MOSFET,检测电阻或二极管所需的阻塞
      高达1A的可编程充电电流
      预置充电电压精度±1%
      自动充值
      2.9V涓流充电电压
      C / 10充电终止
      ˙55uA待机电源电流
      充电状态指示灯在无电池和充电故障显示
      软启动限制浪涌电流
      热保护

FP8102应用:

  •   便携式信息设备、充电底座及支架、手机与PADS、掌上电脑

典型应用电路

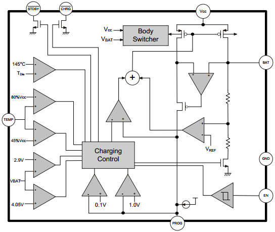
功能框图

充电状态指示灯

状态图

引脚说明

标识信息

提问者:dinghaopeng 地点:- 浏览次数:6982 提问时间:01-07 04:52
我有更好的答案
提 交
撰写答案
提 交
1 / 3
1 / 3
相关电子百科
硅胶板
3D晶体管
双极性晶体管
晶体管时间继电器
导热硅胶垫