0
问答首页 最新问题 热门问题 等待回答标签广场
我要提问

电子百科

FP6291

FP6291特征:

  •   1.高达12V的输出电压可调。
      2.PWM频率可调:1.0MHz.
      3.反馈电压及精度:0.6V(±2%)。
      4.内置0.22A功率MOSFET
      5.频率可调:1.0MHz
      6.反馈电压:0.6V
      7.内置0.2? 2A功率MOSFET
      8.关断电流:0.1uA
      9.过温保护
      10.可调式过电流保护:0.5A-2.5A
      11.适用于移动电源(5V,1.3A输出)应用的小封装(SOT23-6)

FP6291应用:

  •   充电器,LCD显示,数码相机,便携设备,移动电源

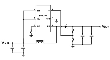
典型应用电路

  • FP6291典型应用电路

功能框图

引脚说明

标识信息

提问者:yfwtrwerw 地点:- 浏览次数:3281 提问时间:05-15 00:02
我有更好的答案
提 交
撰写答案
提 交
1 / 3
1 / 3
相关电子百科
硅胶板
3D晶体管
双极性晶体管
晶体管时间继电器
导热硅胶垫