电子百科

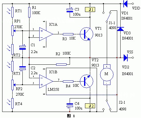
电路原理图如图1所示,双运放LM358与R1、R2构成两个电压比较器,参考电压为VDD(+12V)的 1/2。光敏电阻 RT1、RT2与电位器 RP1和光敏电阻RT3、RT4与电位器RP2分别构成光敏传感电路,该电路的特殊之处在于能根据环境光线的强弱进行自动补偿。如图2所示,将RT1和RT3安装在垂直遮阳板的一侧,RT4和RT2安装在另一侧。当RT1、RT2、RT3和RT4同时受环境自然光线作用时,RP1和RP2的中心点电压不变。如果只有RT1、RT3受太阳光照射,RT1的内阻减小,LM358的③脚电位升高,①脚输出高电平,三极管VT1饱和导通,继电器K1导通,其转换触点3与触点1闭合。同时RT3内阻减小,LM358的⑤脚电位下降,K2不动作,其转换触点3与静触点2闭合,电机M正转;同理,如果只有RT2、RT4受太阳光照射,继电器K2导通,K1断开,电机M反转。当转到垂直遮阳板两侧的光照度相同时,继由器K1、K2都导通,电机M才停转。在太阳不停地偏移过程中,垂直遮阳板两侧光照度的强弱不断地交替变化,电机M转——停、转——停,使太阳能接收装置始终面朝太阳。4只光敏电阻这样交叉安排的优点是:(l)LM358的③脚电位升高时,⑤脚电位则降低,LM358的⑤脚电位升高时,③脚电位则降低,可使电机的正反转工作既干脆又可靠;(2)可直接用安装电路板的外壳兼作垂直遮阳板,避免将光敏电阻RT2、RT3引至蔽阴处的麻烦。

使用该装置,不必担心第二天早晨它能否自动退回。早晨太阳升起时,垂直遮阳板两侧的光照度不可能正好相等,这样,上述控制电路就会控制电机,从而驱动接收装置向东旋转,直至太阳能接收装置对准太阳为止。
整个太阳能接收装置的结构如图2。兼作垂直遮阳板的外壳最好使用无反射的深颜色材料,四只光敏电阻的参数要求一致,即亮、暗电阻相等且成线性变化。安装时,四只光敏电阻不要凸出外壳的表面,最好凹进一点,以免散射阳光的干扰;垂直遮阳板(即控制盒)装在接收装置的边缘,既能随之转动又不受其反射光的强烈照射。凋试时,首先不让太阳直接照到四只光敏电阻上,然后调节RP1、RI2,使LM358两正向输人端的电位相等且高于反向输人端0.5V-1V。调试完毕后,让阳光照到垂直遮阳板上,接收装置即可自动跟踪太阳了。
