电子百科

太阳能电源自动控制器是控制太阳能电池给蓄电池充电、蓄电池给负载供电的盒式控制器。它采用双路太阳能电池对蓄电池充电,充电电流随蓄电池的充满逐路断开,而随着蓄电池的放电又逐路接通恢复充电。它同时对蓄电池的放电进行切断和恢复使用的控制,这既符合蓄电池的理想充放电特性,又提高了太阳能电池的利用率和充电效率。
此设备具有防反充保护;防负载短路保护;防负载、太阳电池组件或蓄电池极性反接保护和防雷击保护。
系统电压:DC12V
太阳能电池额定充电电流:5A。
蓄电池标称电压:12V。
蓄电池充满电压:14.8V;充满恢复电压:13.5V
蓄电池过放电压:10.8V;过放恢复电压:13V
输出电压:10.8--14.8V额定输出电流:5.

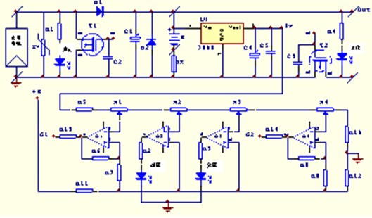
① 蓄电池充满检测及充满恢复电路:
A3和A4为控制板充满检测电路,当蓄电池电压高于14.8V时, 经运算放大器电平比较后使U2C-8和U2D-14先后由低电平上跳至高电平,发出蓄电池充满切离信号 M 和N; 经T1-T4驱动电磁继电器J1-J2动作,使继电器J1-J2的常闭接点Z1-Z2断开,切断两路太阳电池方阵对蓄电池的充电回路; 直到蓄电池电压低于26.1-26.3V时经运算放大器电平比较后使U2C-8和U2D-14先后由高电平下跳至低电平, 发出蓄电池充满恢复信号m和n,接通两路太阳电池充电回路又重新恢复对蓄电池进行充电。
② 蓄电池欠压检测及告警电路:
U2B为控制板欠压检测电路,当蓄电池电压低于21.5时, U2B-7输出由低电平上跳至高电平,发出蓄电池欠压信号 L ,经T5推动后使LED3发光二极管点亮,发出欠压告警信号,同时继电器J3的常闭接点Z3动作,断开蓄电池到负载的放电回路;直到蓄电池电压高于26.8V解除欠压告警信号L, LED3熄灭, 同时接通继电器J3的常闭接点Z3 ,恢复负载放电回路的接通。
用导线将四副连接插头分别与两路太阳电池、蓄电池和负载相连接。注意正极接红线,负极接黑线。
·将四副插头、插座正确连接,顺序为:①先接蓄电池,②再接太阳电池,③最后接负载。注意:必须按上述顺序连接!
故障排除指导
·当蓄电池电压在正常范围内而控制器没有输出,请检查更换控制器侧面的保险(5A)。
·当设备遭到雷击时, 可打开盒盖, 更换电路板上的两只蓝色(或黄色)的压敏电阻。换好后可继续使用。
·如果出现充满指示灯频繁地点亮熄灭, 这种情况大多是由于蓄电池出现 故障, 可换用一块新的蓄电池重新开机。