电子百科

1、PLC控制,输出功率大、定时精度高、可靠性强;
2、储存多套程序,适应性强;
3、采用恒流,可调限压的工作形式、适合不同的电池组合;
4、放电时电能经可控硅有源逆变送回电网、节约了能源、提高了效率具有完善的保护系统、具有过流、缺相、过温、错相等保护,并有灯光报警指示。

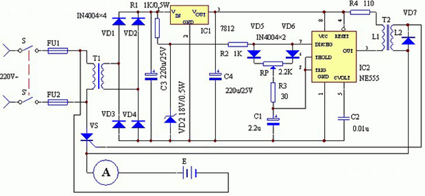
电路工作原理见上图,由电源电路、触发电路和主控电路三部分组成。220V市电经电源开关S-S'、电源变压器T1降压后,由二极管VD1-VD4组成的全波整流电路整流,变为脉动直流电源。一路经电阻R1限流和稳压二极管DW稳压,输送约18V的梯形波同步稳压电源,作为时基集成电路NE555及其外围元件构成的无稳态振荡器RC延时环节的电源;另一路经过三端稳压集成电路IC1 AN7812送出12V稳定的梯形波同步稳压电源IC2的工作电源。触发电路由IC2 NE555及R2、R3、RP、C1、C2等元件构成,振荡周期小于10ms固定不变,仅可改变输出矩形波占空比的无稳态振荡器和R4、脉冲变压器T2形成触发脉冲。振荡器之所以采用18V和12V两路同步稳压电源,目的是增大输出矩形波的占空比,即增大触发脉冲的移相范围。本触发电路的移相范围大于120°,调节电位器RP即可输出不同触发角的触发脉冲,从而达到控制可控硅VS导通角的目的。
实验证明,该触发电路输出的脉冲,其宽度比任何由单结晶体管构成的触发电路输出的脉冲大几倍,能够可靠地触发反电势负载和大电感负载电路中的可控硅可靠导通。
主控电路由熔断器FU、电流表和可控硅VS组成,接上待充电的电池或蓄电池(组)后,可控硅VS获得触发脉冲,就以不同脉宽的脉冲控制VS的导通角,调节RP就可以满足不同充电电流或电压不同的蓄电池(组)充电。
1、先将充电机面板上的电源开关拔至关断位置,并将电流调节旋钮逆时针转到最小位置,如是带开关的旋钮应逆时针转到“关”位置;
2、有不同颜色的铜芯电线将充电机的输出端与待充电瓶连接。充电机输出正端(红接线柱)接电瓶正极、输出负载接电瓶负极。如果一次充多个相同规格的电瓶,应先将电瓶依次串联后与充电机连接,串联电瓶数量最多不超过8只。不同规格的电瓶不要串联在一起充电;
3、用同样粗的铜芯电线将充电机的输入端与电网220V电源相连接,零线接黑接线柱,火线接红接线柱,切勿接错;
4、闭合开关接通市电,工作指示灯亮。再将电流调节旋扭顺时针缓慢转动,观察电流表所指示的充电电流,调至标准充电电流值为止;
5、标准充电电流以电瓶容量的1/10最佳(如100安时电瓶的充电电流为10A),充电时间为5-8小时。快充时可将电充调节到标准充电电流的4倍,充电1小时即可;
6、充电过程中如充电电流有较大的变化,请将电流调节到标准充电电流值,充电时电瓶内有少量气泡逸出并微发热属正常现象。
7、充电结束时应先将旋钮逆时针转到关断位置,或将电源开关关断,指示灯息灭后,确认已脱离市电后再拆电瓶连接线,千万不要带电操作,以防触电危险。
1、开机充电前应检杳输入零火线和输出正负极线是否正确,以确保人机安全。
2、用户的电网供电线路应有足够载面,熔丝应选用充电机最大充电电流值的2.5倍,KGCA-20A\30A规格充电机的保险丝装在机内。
3、充电时人体切匆触及输入输出端子等部位,并提醒儿童、闲人不要靠近,以免发生触电危险。
4、切忽将正负极输出线短路,也不能超过额定电流充电,以免烧坏保险丝和机内可控硅元件。
5、充电机应放在通风、干燥、无腐蚀气体的环境中工作,并尽可能远离电瓶溢出的酸雾或电解液。
6、充电结束时请千万不要在未断开输入电源时拆卸电瓶,带电操作会发生触电危险!
7、若充电机不工作,应先检查机内保险丝是否熔断,再检查可控硅是否被烧毁。
1、 电源:220V 单相
2、 充电电压:0-60V
3、 充电电流:0-30A
4、 带有电子调节开关,电流调节平稳,充电快,可充1-4只电池,适用于电池门市部,修理厂,车队等单位蓄电池充电使用。
5、 体积:380*350*640(mm)
6、 重量:52kg