电子百科

一、TrackRFID系统的简介
TrackRFID以其业内领先的无线技术,在超低功耗(ULP)、超远距离(1km-5km),抗干扰等方面有独特优势。
TrackRFID远程抄表系统采用以抄表应用为导向的新型自组网算法,该算法弥补了目前自动抄表市场已有方案在集抄成功率和集抄速度方面的缺陷,单次集抄成功率达99.8[%]以上。
二、TrackRFID系统的组成
1、Tracknode:电表信息采集标签,安装在电表箱或电表内,可同时采集一个或多个电表信息。同时还具有信息中继功能,可使上百个Tracknode形成自组网络;
2、Trackcenter:中心信息集中器,可通过RS232/485等接口上传给相关的软硬件;
3、Trackcollect:局部信息集中器,可以远距离的读写Tracknode的信息;通过发送特定的命令给Tracknode,可远程控制设备;
4、TrackRepeater:电表信息中继器,可有效的扩展Trackcollect和Tracknode之间的距离。
三、TrackRFID技术特点
电压:
超低功率(3.3v-5.5v),内部调节器3v ;
长距离(3 4.5v),内部调节器2.7v。
天线接口:50欧
驱动接口:标准RS232接口、RS485接口或I2C接口
调制模式:GFSK
频率:433/868MHZ
平均操作电流:15uA(休眠恢复时间为1秒)@3V
存在2中功率:
超低功率25mW
长距离 500mW
四、TrackRFID系统涉及的硬件产品
1、 中心信息集中器
2、电表信息采集标签
3、局部信息集中器(可选)
4、电表信息中继器(可选)
五、TrackRFID系统应用领域
首先TrackRFID系统可以用于水、电、煤气等计量表具的无线抄表领域,该系统还可广泛应用于一下几个领域:
1、物资管理 ;
2、车辆监控;
3、温度监控 ;
4、煤矿井下人员跟踪 ;
5、无线遥控,工业自动化数据采集 ;
6、医疗监控 ;
7、消防安全报警 ;
8、动态车辆管理 ;
9、门禁系统、机房设备的无线监控等应用领域。
无线抄表系统有很多的特点,接下来简单介绍下:
一、无线模块多信道、多波特率(用户可选择);硬件采用了高精度集成封装技术,随环境温、湿度变化频率偏移小、计量准确、通信可靠;微功率、通信距离远、价格低。
二、抄表不入户、避免扰民。
三、系统高度集成、总成本较低。
四、无线抄表器携带方便、操作简单直观、功能丰富。
五、可以随时抄取数据。
六、系统简单、抄表效率高
七、带阀控功能。
无线抄表系统主要应用与一下两个方面
一、应用于新建小区,直接采用无线远传表,建设无线自动抄表系统
二、改造旧小区,可在原表上加装具有计量功能的无线模块和路由器、集中器实现自动抄表系统
目前我国主要是依靠人工抄表收费,但存在入户难、企业管理费用开支高、效率低等诸多问题,已不能适应社会发展要求.智能化网络自动抄表系统成为必然趋势。而自动抄表技术的关键是改造传统的电表电量计量,即传统电表的电量检测与控制是实现自动抄表的核心。实现方法众多,如数字电表、基于IC卡电表等,但我国许多用户还是采用传统的磁电式电表。因此改造该电表是首要问题。传统的磁电式电表检测是利用红外检测、光电检测等方法,然后利用无线或红外发送方式传送到计算机或掌上机,以实现自动抄表。这里提出的无线抄表检测系统是基于掌上无线近距离抄表系统,检测电能表的转数,通过串行通讯口传送数据到掌上抄表器.从而控制断/送电。
2 无线抄表系统结构组成
无线抄表检测系统由电表检测单元、掌上抄表器、管理计算机等3部分组成,如图1所示。

2.1 电表检测单元
使用光电头改造传统的感应式电能表,以检测每个用户电能表的转数。每片单片机控制8个用户的电表信息。每个电能表经一路继电器控制断,送电功能,采用X24C45型EEPROM兼看门狗电路来保存每个电能表内的转数数据,并利用PTR2000型无线收发器收发信息。
2.2 掌上抄表器
掌上抄表器使用功耗低、工作可靠的AT24C512型串行EEPROM存储器;通过并行输出的128×64点阵LCD显示器作为人机界面,显示抄表提示等信息;通过DS1302器件获得抄表时间等信息;选用MAX813型电压检测器检测电池供电电压,同时该器件还具有看门狗的功能;利用PTR2000型无线收发器实现掌上抄表器与电表检测单元的通讯;并利用MAX232将掌上抄表器的用户抄表信息传送到管理计算机,从而实现用户信息的计算机管理。
2.3 管理计算机
管理计算机是系统管理级,采用通用的微型计算,操作系统Win98以上。开发环境VB6.0和SQL2000,标准的Win-dows操作界面,使用方便。具有与掌上抄表器通讯、存储数据、查询打印电量电费、营业缴费等功能。
3 电表检测模块硬件电路设计
光电采集的电信号通过微控制器单片机处理、存储数据,当接收到掌上机发送数据命令时,通过无线收发模块PTR2000将数据发送到掌上机,单片机的P2端口连接继电器向用户断/送电,当用户欠/补交电费时,通过掌上机的断/送按钮发出命令,使单片机接收到继电器动作命令,从而控制用户断/送电。而电表端检测部分硬件电路包括:光电检测、非易失性存储器X24C45、无线收发等模块。
3.1 光电检测模块
光电检测模块是准确测量用户电表表盘转数。常用检测方法:红外线对射式和反射式。而采用红外线对射式方法实现该系统设计较复杂,需将用户电表的表盘打孔。但采用红外线反射式方法较简单。只需在用户的表盘上做明显标记。因此该系统检测选用RPR220型反射式红外线识别传感器。在用户的电表表盘的某处用暗色油漆做标记,采用RPR220识别无、有标记处,通过电压比较器比较输出高低电平信号,当检测到有标记时,比较器输出高电平,发光二极管不发光;当检测到无标记时,比较器输出低电平,发光二极管发光。图2为光电检测部分电路原理。

3.2 存储器模块
由于该系统检测模块需要储存大量数据,并具有掉电自动保存数据功能,X24C45是按16x16方式组织的SRAM和EEPROM位对位构成的串行256位NOVRAM(非易失性SRAM),另外,X24C45具有上电时自动调出,掉电时自动存储(Autostore)数据的功能,所以这里采用X24C45实现数据存储功能。上电后,SRAM和EEPROM的数据互相传送。对SRAM操作,读写次数无任何限制。一旦电源电压降至4.3 V以下,数据便自动从SRAM保存到EEPROM中。为保证数据能够可靠存入EEPROM,电源电压不能下降太快,其典型时间为5 ms,带有电容的系统中一般都能够满足。EEPROM具有1 000 000次的存储寿命,数据可保存100年以上。
X24C45的读写操作都是针对SRAM的,因而其读写次数无限制。X24C45内部有8位指令寄存器,单片机通过SK和DI进行访问。在整个数据操作期间,CE必须保持高电平。图3为X24C45与AT89C51单片机的接口电路。

3.3 无线收发模块
该系统选用PTR2000作为无线收发模块。该器件是基于nRF401器件的无线数据收发模块,利用串口传输数据。无线数据收发模块是单片机测控系统的一个特殊执行模块。单片机间的无线数据传输过程:单片机处理需要发送的数据,利用串口将数据传输到无线数据传输模块的发送端,串行信号经调制后发送到接收端,单片机利用串口读取接收端数据,完成无线数据的传输。
3.4 看门狗模块
看门狗电路是对用电系统突然掉电或欠电压保护的装置。该系统选用基于PC817C和LM7805的用电系统的掉电保护装置,保存每个电能表的转数数据。该装置在用电系统出现低电压尺寸,是由于LM7805稳压范围较小,不可能继续稳定在5 V,所以此时CPU不能接收用电系统欠电压的低信号,导致数据丢失。而MAX813的掉电保护装置不会出现上述现象,采用LM2576代替LM7805将得到更宽泛的工作电压范围,同时也能输出更稳定的电压,使MCU有足够时间保存数据,这样可避免MCU因接收不到电压偏低信号而导致数据丢失。
4 电表检测模块软件设计
电表端检测部分所设计包括:主程序、数据信号采集、无线收发(中断方式),数据存储等部分,因此需统筹设计无线收发电路(中断方式)、存储器电路。数据信号采集部分软件设计将采集的信号通过单片机处理将数据保存到存储器X24C45中,通过无线收发模块PTR2000接收掌上机发送的命令,单片机执行相应操作,将存储的数据发送给掌上机系统或控制用户的断/送电。同时启动看门狗电路,防止突然掉电使数据丢失。图4为电表检测模块的主程序流程。

5 结束语
无线掌上抄表系统是以单片机为控制器,以其高性能、高速度、体积小、价格低廉、稳定可靠的特点应用于该系统。解决了目前传统抄表中的入户难、企业管理费用开支高、查表收费人员工作条件差、效率低、劳动强度大等问题。自动抄表系统是我国抄表行业的必然发展趋势。
传统的手工抄表费时、费力,准确性和及时性得不到可靠的保障,这导致了相关营销和企业管理类软件不能获得足够详细和准确的原始数据。一般手工抄表都按月抄表,对于用户计量来说是可行的,但对于相关供应部门进行更深层次的分析和管理决策却不够。随着大规模集成电路和通信技术的发展,在电能计量领域,数字电表以其自身的优势,逐渐取代了传统的机械式电度表。高精度的电能计量芯片是数字电表的核心部分,CS5460A已经广泛应用于各种单、三相电能表以及电力系统测量控制领域。电力系统中计算机信息化管理程度越来越高,无线抄表系统正越来越得到广泛应用。
1 总体结构
系统采用高精度电能采集芯片Cs5460A采集电量,采用DSP2812控制,处理后的数据通过无线收发模块nRF2401A,实现数据的无线传输,接收模块接收到前端采集系统采集的数据传送给上位机,上位机可以显示所需要的一些电参数,实现抄表收费一体化。系统结构如图1所示。

2 电能采集系统设计
选用CS5460A作为电能采集芯片,选用TI公司的TMS320F2812作为控制芯片。Cs5460A是高度集成的A/D转换器,它在单一芯片上结合了两个A/D转换器、高速功率计算功能和一个串行接口。该芯片是为精确测量和计算而设计的,可用于单相2或3线功率测量设备的能量、瞬时功率、瞬时电压、瞬时电流、电流有效值、电压有效值的测量。CS5460A可与一个低成本旁路电阻或变压器相联接以测量电流,也可与电阻分割器或测量用变压器相联接以测量电压。CS5460A带有一个与微控制器通信的双向串口和一个与供电成正比的可编程频率输出。CS5460A的片上功能还包括交流或直流系统校准。
CS5460A可以在单+5 V电源及双极性±5 V电源下运行,电流通道输入范围为50 mA或250 mA,电压通道为250 mV。在单电源供电时CS5460A的共模信号为-0.25 V到VA+。图2是CS5460A在单电源模式下单相2线系统的功率测量的电路图。此接线方式实现与电源线隔离。隔离通过3个变压器实现。一个是普通的变压器,用于提供CS5460A的直流电源。第二个是高精度、低阻抗的变压器(通常称为电压互感器),在较高的滤波下也具有很小的衰减和相位延迟。还有一个电流互感器用于测量电源线电流,一个电阻跨接在电流互感器的次极,对CS5460A的电流通道产生电流感应的电压信号。

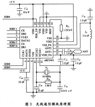
3 无线通信系统设计
nRF2401A及其外围电路包括nRF2401A的芯片部分,稳压部分、晶振部分、天线部分。电压+5 V为芯片提供电压;晶振部分包括Y4,C44,C45晶振Y1允许值为:4 MHz,8 MHz,12 MHz,16 MHz,该设计用1 Mb/s的通信速率,则必须选择16 MHz晶振。天线部分电感L1,用来将nRF2401A芯片的ANT1,ANT2管脚产生2.4 GHz电平信号转换为电磁波信号,或者将电磁波信号转换为电平信号输入芯片的ANT1,ANT2管脚。
nRF2401A通信模块原理图如图3所示。该设计只利用通道1的收发通道,通道2为预留通道,PER[_]UP与DSP2812的GPIOB4口相连控制nRF2401A芯片上电,GPIOB5接CE控制芯片使能。GPIOB6连CS实现。nRF2401A片选,GPIOB7接DR1从而通过DSP控制芯片通道1数据请求,GPIOB8接CLK1控制通道1时钟,GPIOB9和芯片DATA管脚相连,实现DSP与模块之间的数据传输。

4 电能采集软件设计
4.1 程序功能
程序功能包括两方面的关键内容:一是,通过单片机对CS5460A芯片寄存器地址的定义和控制字的写入,另一方面是数据的读取。
4.2 CS5460A的操作
CS5460A的操作主要是通过SPI口写命令,读写不同的寄存器,执行不同的操作;CS5460A的寄存器主要包括状态寄存器、配置寄存器、控制寄存器、各种校准寄存器、数据寄存器等。在进行测量前,要恰当地设置寄存器,以便得到正确的结果。
4.3 系统校准
CS5460A提供数字校准功能,通过写指定的值到校准命令寄存器即可实现系统偏置校准和系统增益校准等。当执行校准时,必须把相应的校准信号到电压电流通道。CS5460A具有一系列的校准寄存器,执行某一校准命令后,相应的寄存器就会保留校准产生的修正值,这些值可以读出;若将其保存在外部非易失存储器,在系统复位后把值写入相应的寄存器,不必重新校准。校准寄存器包括直流电压/电流偏置寄存器,电压/电流增益寄存器,交流电压/电流偏置寄存器。校准之前必须使CS5460A处于活动状态,同时使其准备接收有效命令,并清除状态寄存器的DRDY位,因为DRDY用于判断校准是否完成。在执行偏置校准时,应该输入零信号;在执行增益校准时,应该输入满刻度信号。校准完成后,就可以进行测量。
4.4 数据的读写
在进行数据的读写前,应该进行串口的初始化。因为有效指令不会产生动作或者产生错误动作,此时需重新初始化串口。当命令包含写操作时,串口将在下面24个SCLK周期对SDI引脚的数据(从高位开始)记录。寄存器写指令后必须跟24位的数据。比如,写配置寄存器,应先写命令字(0x40)启动写操作,然后,随着24个连续的串行时钟脉冲,CS5460A将从串行输入引脚SDI接收串行输入数据,一旦收到数据,状态机便将数据写入配置寄存器,等待下一个命令。当启动了读命令,串口将在下8个、16个或24个SCLK周期启动SDO脚上的寄存器内容的转移(从高位开始)。寄存器读指令可以终止在8位的边界上(例如,读出时可只读8,16或24位)。同样,数据寄存器读出允许采用“命令链”。因此读寄存器时,微控制器可同时发送新指令,新指令将被立即执行,并可能终止读操作。例如,命令字送入状态机读取某一输出寄存器,进行16个连续的读数据串行时钟脉冲后,执行写命令字(如状态寄存器清零命令),数据从SDI引脚输入,同时剩下的8位读出数据被传送到SDO引脚。又如,用户仅需从读操作中获取16位有效位时,可在SDO读出8位数据后从SDI输入第2个读命令。注意:在读周期,当从SDO引脚输出数据时,必须用SYNC0指令(NOP),使SDI引脚处于选通态。其程序流程如图4所示。

下面是在TI公司的CCS2000编译系统下的读写程序:


5 结 语
这里深入介绍电能采集、传输、接收的过程,系统以TMS320F2812为控制核心,其具有功能强大、功耗低、运算速度快等优点,同时内部又具有128 KB的FLASH,使系统结构紧凑、灵活。CS5460芯片可直接采集电能、电压、电流、功率、功率因数等值。采用高性能RF模块、数据通信等技术,具有长时间存储数据和无线传输数据等功能。