0
问答首页 最新问题 热门问题 等待回答标签广场
我要提问

开关电源电路

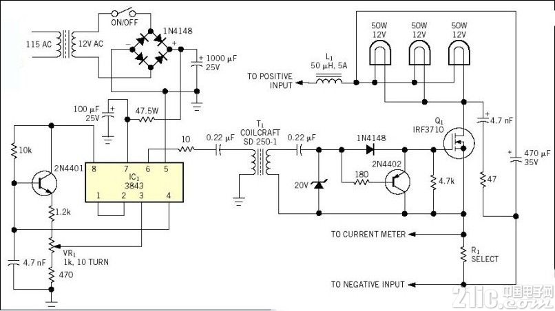
220V/12V 150W开关电源电路图

220V/12V 150W开关电源电路图
提问者:vynywrwr 地点:- 浏览次数:6468 提问时间:10-23 06:39
我有更好的答案
提 交
1条回答
qusha5668 10-26 17:16

一款提供给用电设备电力供应的电源部分的电路设计,见下图:


220V/12V 150W开关电源电路图

撰写答案
提 交
1 / 3
1 / 3
相关开关电源电路
TEA1753T开关电源应用电路
TH-1024S集线器开关电源电路图
24V开关电源原理电路图
谁有开关电源电路原理图
一种UC3842设计的PWM开关电源电路