电子百科

图示仪测量原理并不是用锯齿波、阶梯波形式测量,而是像人工测量那样,逐点逐点静态测量,再将数据点连起来即曲线。只不过是用电脑代替人手,加快测量速度、并且在电脑上显示出来而已。
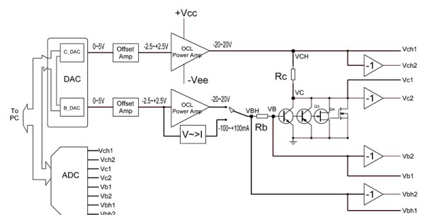
一般兼顾测量P型和N型的电路是如下电路,用双极性电源供电。

被测管的发射极是地,集电极、基极接可变电压发生器,
为兼顾测量P型和N型,所以集电极、基极的可变电压发生器需要用OCL放大器制作,
例如由正负20V供电,那么被测管CE两端电压最多只有20V,觉得利用率较低
另外能够测量双极性电压的AD转换器较少,价格远远比单极性的AD转换器贵得多,但单极性AD转换器测量负极性电压时,需要先用运放乘以-1,进行极性变换。
DAC也是一样,大部分DAC都是输出单极性的电压,也要变成双极性才能驱动被测管。
所以加起来的电路就复杂得多了。
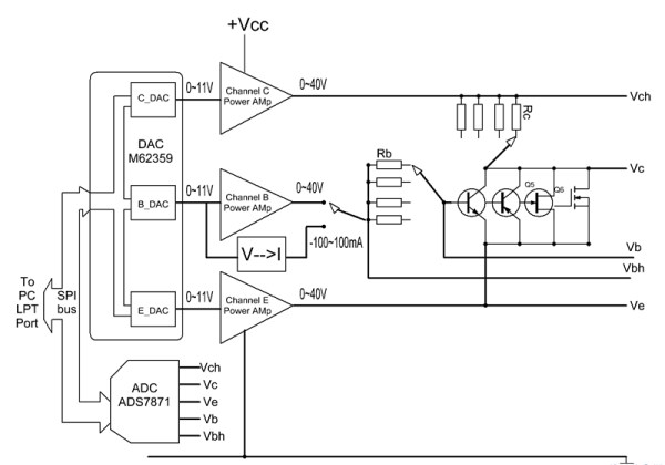
而本系统采用浮动发射极驱动方式,被测管E极不是接地,而是接到一个可控电压源上。

测量N型管时,设置接E极的电压源为对地0V,驱动被测管C极的是对地0~40V,B极对地是0~40V。那么得到的效果就是被测管Vce两端可以达到40V。
测量P型管时,设置接E极的电压源为最高的电源电压40V,被测管C极的电压为40~0V,B极也是40~0V,那么得到的效果就是被测管Vce两端仍旧最高可以达到-40V。
测量P-JFET管时,设置接E极的电压源为30V,被测管C的电压为30~0V,栅极B的电压为30~40V,那么得到的效果就是DS之间电压0~-30V,GS之间电压0~+10V
测量N-JFET也如此类推。
用这种浮动发射极驱动方式,只需一个单极性的40V电源,要测量的电压也全部是对地单极性的,DAC也是单极性的,因此硬件电路可以大大简化。用这种方式,只需一个40V电源,被测管CE两端电压可以达到0~正负36V,电压利用率大大提高。
为扩展测量范围,集电极电流采样电阻设成4档,最大相差3000倍,并且ADC采用14bitAD转换器,因此覆盖的集电极测量范围0.1uA~正负3A以上
同样基极电流采样电阻也分成4档,最大相差1000倍,因此基极电流测量范围0.01uA~正负100mA
被测管CE两端电压最大为36V(或者-36V)(40V供电下)
测量过程中全部自动化,只需按BCE管脚各自对应方式插入插座,点一下即可测出曲线来。

通过示波器荧光屏的刻度可以直接观测半导体管的共集电极,共基板和共发射极的输入特性,输出特征,转换特征,β参数以及α参数等,并可根据需要,测量半导体管的其他各项极限特性与击穿特性参数,如反向饱和电流Icbo,Iceo和各种击穿电压BVceo、BVcbo、BVebo等。
最高灵敏度可达10nA/div,最小阶梯电流可达0.1μA/级。
这里有四种h参数自动转换和测试A、B自动转换机构。可以从示波管的荧光屏上自动显示同一只半导体管的四种h参数,也可以同时进行二只半导体管的四种h参数自动比较或任选的两种h参数自动比较。
Y轴
集电极电流范围:1μA-200mA/div ,按1、2、5顺序分17档,误差≤±3%
漏电流范围:10nA-500nA/div,按1、2、5顺序分6档,误差≤±10%
基极源电压:0.01V-1V/div,按1、2、5顺序分7档,误差≤±3%
X轴
集电极电压范围:0.01V-50V/div ,按1、2、5顺序分12档,误差≤±3%
基极电流或基极源电压:0.1V/div ,误差≤±3%
阶梯信号
阶梯电流范围:0.1μA/级-20mA/级 ,按1、2、5顺序分17档,误差≤±5%
阶梯电压范围:0.01V/级-1V/级 ,按1、2、5顺序分7档,误差≤±5%
阶梯极性:正、负两档,由测试盒NPN,PNP转换开关实现
串联电阻:0-300KΩ,按1,3顺序分为11档,误差≤±5%
每秒级数:200
阶梯输入:正常、零电压、零电流三档
集电极扫描信号
峰值电压及电流容量:0-50V 2A(峰值) 0-500V 0.2A(峰值)
功耗限制电阻:0-500KΩ ,按1、2、5顺序分19档,误差≤±5%
校准电压:可进行—10div校准,分—0.1V、—0.2V、—0.5V、—1V四档
电源:220V±10[[%]] 50Hz±5[[%]]
功率消耗:约45VA(最大时约92VA)
预热时间:15min
(1)“电压(v)/度”旋钮开关
此旋钮开关是一个具有4种偏转作用共17挡的旋钮开关,用来选择图示仪x轴所代表的变量及其倍率。在测试小功率晶体管的输出特性曲线时,该旋钮置VCE的有关挡。测量输入特性曲线时,该旋钮置VBE的有关挡。
(2)“电流/度”旋钮开关
此旋钮开关是一个具有4种偏转作用共22挡的旋钮开关,用来选择图示仪Y轴所代表的变量及其倍率。在测试小功率晶体管的输出特性曲线时,该旋钮置Ic的有关挡。测量输入特性时,该旋钮置“基极电流或基极源电压”挡(仪器面板上画有阶梯波形的一挡)。
(3)“峰值电压范围”开关和“峰值电压%”旋钮
“峰值电压范围’’是5个挡位的按键开关。“峰值电压%”是连续可调的旋钮。它们的共同作用是用来控制“集电极扫描电压”的大小。不管“峰值电压范围”置于哪一挡,都必须在开始时将“峰值电压%”置于0位,然后逐渐小心地增大到一定值。否则容易损坏被测管。一个管子测试完毕后,“峰值电压%”旋钮应回调至零。
(4)“功耗限制电阻”旋钮
“功耗限制电阻”相当于晶体管放大器中的集电极电阻,它串联在被测晶体管的集电极与集电极扫描电压源之间,用来调节流过晶体管的电流,从而限制被测管的功耗。测试功率管时,一般选该电阻值为1kΩ。
(5)“基极阶梯信号”旋钮
此旋钮给基极加上周期性变化的电流信号。每两级阶梯信号之间的差值大小由“阶梯选择毫安/级”来选择。为方便起见,一般选10μA。每个周期中阶梯信号的阶梯数由“级族”来选择,阶梯信号每簇的级数,实际上就是在图示仪上所能显示的输出特性曲线的根数。阶梯信号每一级的毫安值的大小,就反映了图示仪上所显示的输出特性曲线的疏密程度。
(6)“零电压”、“零电流”开关
此开关是对被测晶体管基极状态进行设置的开关。当测量管子的击穿电压和穿透电流时,都需要使被测管的基极处于开路状态。这时可以将该开关设置在“零电流”挡(只有开路时,才能保证电流为零)。当测量晶体管的击穿电流时,需要使被测管的基、射极短路,这时可以通过将该开关设置在“零电压”挡来实现。
设计--专用数字图示仪,其适用于数控人才培养。图示仪能对控制芯片发出的各类脉冲和电平信号实时捕获,并进行分析,通过图形的形式形象地将插补算法,脉冲信号以及运动轨迹之间的关系以一组按比例缩放的脉冲序列和一个坐标图的形式显示出来。它具有结构简单,价格低廉,功能实用等特点。
在数字控制的研究中经常需要检测多轴驱动器输出脉冲,图示仪以了解算法、插补脉冲、运动轨迹及其三者之间的关系。采用普通示波器虽然可以查看脉冲,但由于多数示波器是基于两轴设计的,对三轴和多轴的情况进行观察时操作很不方便,并且不能反映出脉冲和运动轨迹之间的关系。此外,在数控人才培训的过程中,初学者通过轨迹仿真这一过程来理解和分析整个机床各机构的工作原理具有一定的困难,要再进一步分析插补脉冲和机床运动之间的关系难度更大。图示仪
在此设计了一种基于ARM嵌入式处理器的专用数字图示仪,能帮助仅具有基本操作知识的使用者,直观清楚地了解插补过程中各轴脉冲的关系和对应算法下刀具运动的轨迹。