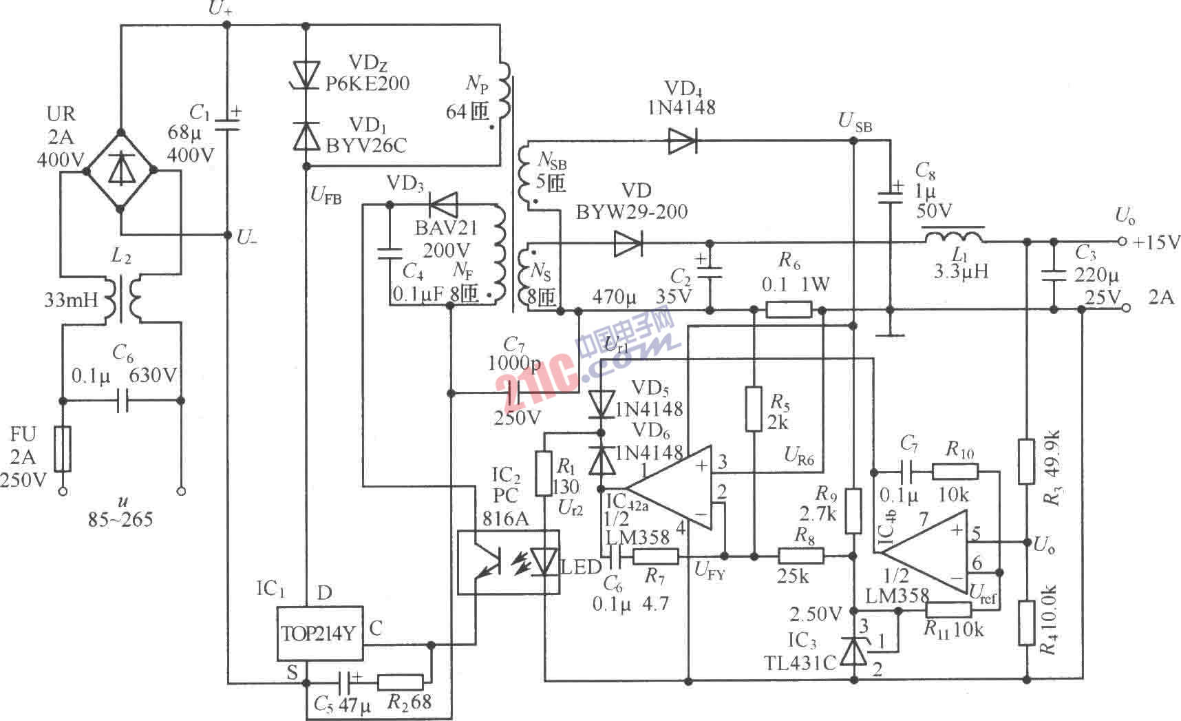
由TOP214Y构成的15V、2A恒压/恒流型开关电源电路如图所示。电路采用了4片集成电路:IC1是TOP214Y单片开关电源;IC2是PC816A型线性光电耦合器;IC3是TL431C可调式并联稳压器;IC4是低功耗双运算放大器LM358。其中IC4b、IC3、VD5和取样电阻R3、R4构成电压控制环,IC4a、VD6和过流检测电阻R6构成电流控制环,同时VD5、VD6又构成或门电路,控制电压控制环与电流控制环工作状态,即在任一时刻,输出为高电平的环路处于工作状态,输出为低电平的环路不起作用。正常情况下电压控制环起作用,开关电源工作在恒压区。当Io接近于2A时进入恒流区,此时电流控制环起作用。IC4a的同相输入端接电流检测信号UR6,反相输入端接分压器电压UFY。分压器是由R5、R8和TL431C构成的。IC4a在将UR6与UFY进行比较之后,输出误差信号Ur2,再通过VD6和Rl变成电流信号,流入光耦中的LED,进而控制TOP214Y的占空比,使电源的输出电流IOH在恒流区内维持恒定。
