0
问答首页 最新问题 热门问题 等待回答标签广场
我要提问

电源电路电源

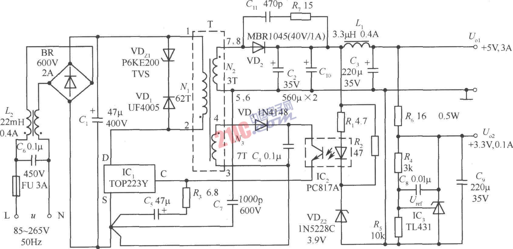
TOP223Y构成的双路输出开关稳压电源电路

TOP223Y构成的双路输出开关稳压电源电路
提问者:uwujjsdfe 地点:- 浏览次数:7240 提问时间:03-13 02:48
我有更好的答案
提 交
1条回答
60user57 03-21 20:41

由TOP223Y构成的主输出为+5V(3A)、辅输出为+3.3V(0.1A)的15W开关稳压电源电路如图所示。该电源采用一片TO-220封装的TOP223Y型单片开关电源,最大输出功率达30W,可作为打印机、监视器的开关电源。若将+3.3V设计成主电源,则可作为笔记本电脑的开关电源。该电源的交流输入电压范围为85~265V,电压调整率为±0.7%,负载调整率为+1.1%,电源效率η>70%。

 

 

撰写答案
提 交
1 / 3
1 / 3
相关电源电路
无噪声的的功放电源电路
LG CF-25H84彩电开关电源电路
LG MC-8AA机心彩电开关电源电路
LG MC-022A机心彩电开关电源电路
LG MC-019A机心彩电开关电源电路
相关电源
TDA16846组成的彩电开关电源原理图
联想LX-PL4C2型彩色显示器开关电源电路
长虹CN-9机心彩电开关电源电路
索尼KV2184彩电开关电源电路
王牌TCL-3460D彩电开关电源电路