0
问答首页 最新问题 热门问题 等待回答标签广场
我要提问

电源电路开关电源电路电源

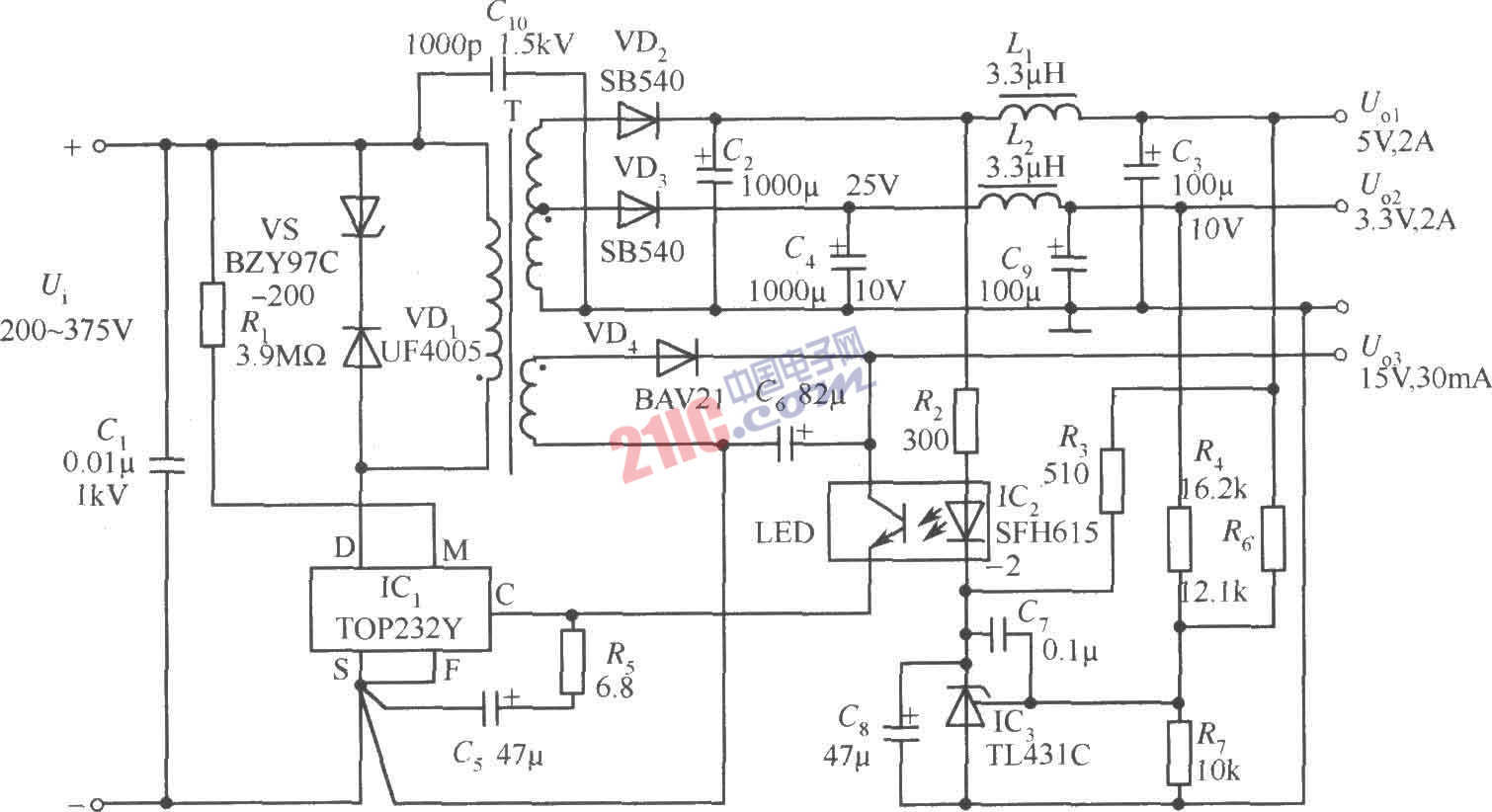
TOP232Y构成的5V、2A,3.3V、2A,15V、30mA 3路输出开关电源电路

TOP232Y构成的5V、2A,3.3V、2A,15V、30mA 3路输出开关电源电路
提问者:韩程瑞1 地点:- 浏览次数:4846 提问时间:03-30 08:53
我有更好的答案
提 交
1条回答
kilby_suzhou 04-03 10:30

  由TOP232Y构成的5V、2A,3.3V、2A,15V、30mA 3路输出开关电路如图所示。TOP232Y作为四端器件来使用。该电源的效率为78%,输出端纹波电压的峰-峰值为50mv。电路中使用一片TOP232Y型单片开关电源,总输出功率为17.05W。直流输入电压的范围是200~375V。亦可选220V/110V固定输入电压,只需接入整流滤波器,而无需加输入倍压器对110V进行倍压整流。该设计充分发挥了TOP232Y的软启动、欠电压保护、严格的限流特性和开关频率高等优良特性,使得高频变压器可选EE19型磁心。此外,由于TOP232Y增加了高压漏极端与低压端的间距,减小了引脚之间的漏电,因此电源能在较恶劣的环境下使用。C1为直流高压的高频退耦电容,当Ui与待机电源距离很近时可省去Cl。线路检测电阻Rl用于设定欠电压值UUV。取Rl=3.9MΩ时,UUv=IUVRl=50μA×3.9MΩ=195V。当Ui<195V时自动关断电源,直至Ui>195V时才重新接通电源。

 

 

撰写答案
提 交
1 / 3
1 / 3
相关电源电路
无噪声的的功放电源电路
LG CF-25H84彩电开关电源电路
LG MC-8AA机心彩电开关电源电路
LG MC-022A机心彩电开关电源电路
LG MC-019A机心彩电开关电源电路
相关开关电源电路
TEA1753T开关电源应用电路
TH-1024S集线器开关电源电路图
24V开关电源原理电路图
谁有开关电源电路原理图
一种UC3842设计的PWM开关电源电路
相关电源
TDA16846组成的彩电开关电源原理图
联想LX-PL4C2型彩色显示器开关电源电路
长虹CN-9机心彩电开关电源电路
索尼KV2184彩电开关电源电路
王牌TCL-3460D彩电开关电源电路