0
问答首页 最新问题 热门问题 等待回答标签广场
我要提问

电子百科

刀开关

刀开关

刀开关的分类

  •   1、按极数分:单极、双极、三极;

      2、按灭弧结构分:带灭弧罩和不带灭弧罩;

      3、按用途分:单投和双投。

刀开关的注意事项

  •   (1)刀开关的刀片应垂直安装,手柄向上为合闸状态,向下为分闸状态。

      (2)刀开关的动静触头应有足够大的接触压力,接触良好,以免过热损坏。

      (3)刀开关各相分闸动作应一致。

      (4)刀开关一般不能用来切断负荷电流,如需要应来格按照产品说明书及安全规程的要求执行。

刀开关的结构

  •   刀开关通常由绝缘底板、动触刀、静触座、灭弧装置和操作机构组成。只作为电源隔离用的刀开关则不需要灭弧装置。用于电解、电镀等设备中的大电流刀开关的额定电流可高达数万安。这类刀开关一般采用多回路导体并联的结构,并可用水冷却的方式散热来提高刀开关导体所能承载的电流密度。

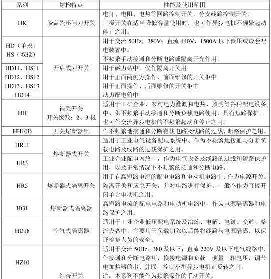
刀开关的性能及适用范围举例

  • 刀开关的性能及适用范围举例

提问者:DavidChiang 地点:- 浏览次数:1563 提问时间:05-27 00:33
我有更好的答案
提 交
撰写答案
提 交
1 / 3
1 / 3
相关电子百科
硅胶板
3D晶体管
双极性晶体管
晶体管时间继电器
导热硅胶垫