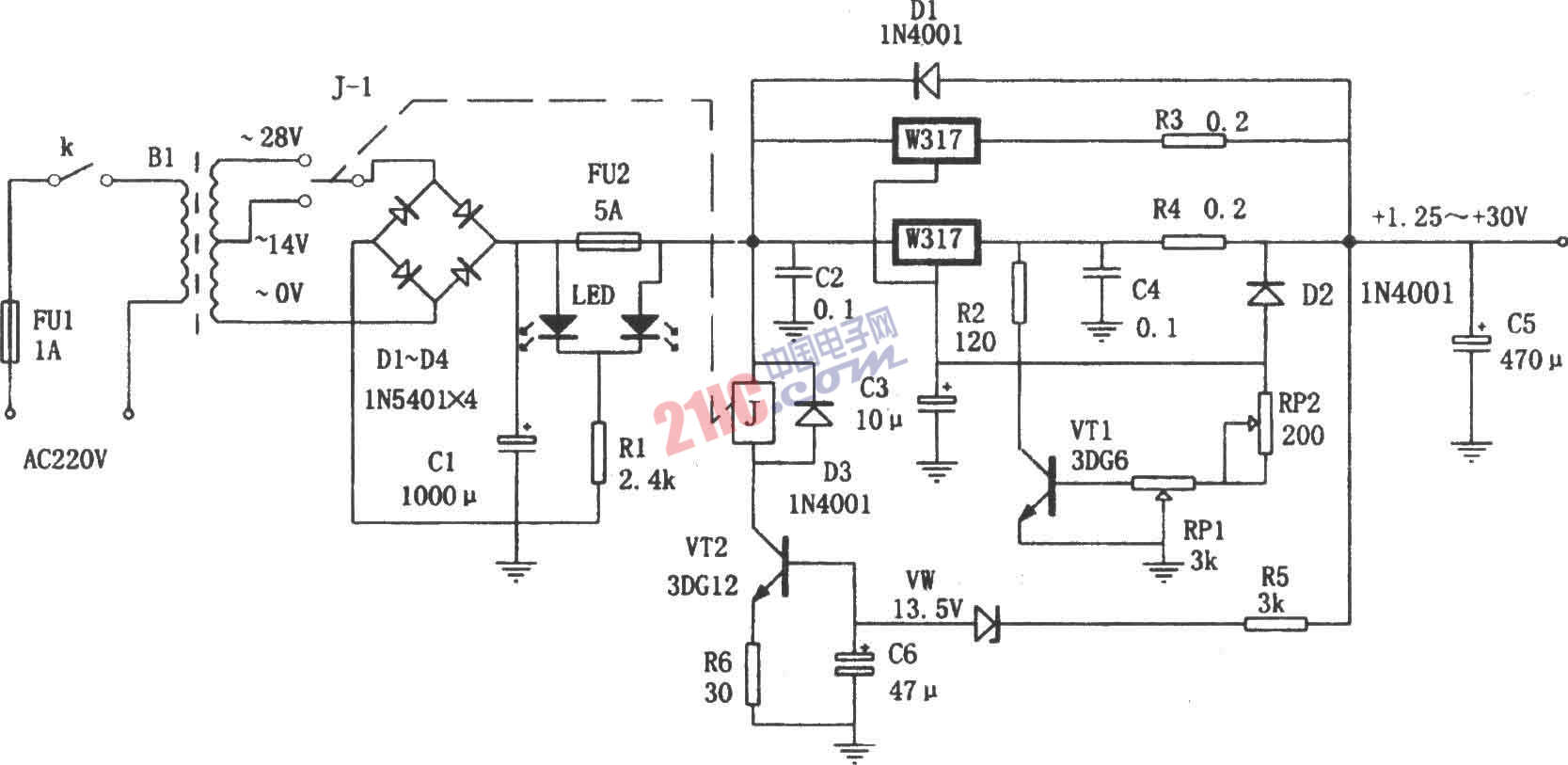
如图所示为自适应可调稳压电源。本电源以LM317为稳压器件,用自适应切换电路根据输出电压的高低自动切换输入电压,以减小输入与输出电压的压差,降低电源本身的功耗。其中VT2、VD5、VW、R5、R6、C10及继电器K构成自适应切换动作电路,当输出电压Vo低于14V时,VW因击穿电压不够而截止,无电流通过,VT2截止,K不动作,其触点K-1处于常闭状态,变压器的次级14V交流电接入稳压电路。反之,当输出电压大于14V时,VW击穿,VT2导通。K得电,K-1动作,将28V交流电压接入稳压电路。从而保证了输入与输出压差不超过15V。本电路的输出电压为1.25~30V连续可调,输出最大电流为3A。
