0
问答首页 最新问题 热门问题 等待回答标签广场
我要提问

电源

解剖车载GPS导航仪电源

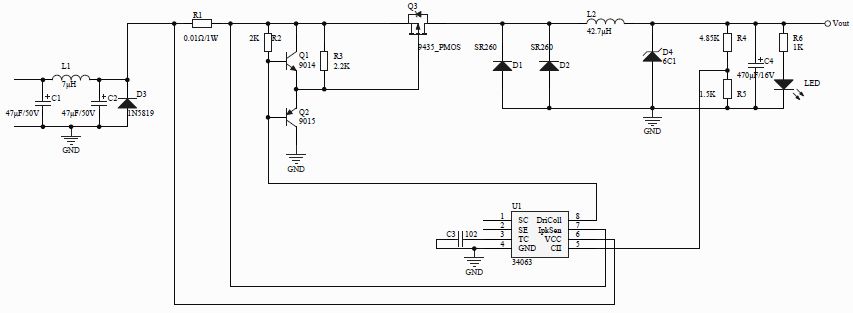
车载GPS导航仪电源,输入12V,输出5V/1.5A,使用DC-DC降压,实物图如下

提问者:aoguansusan 地点:- 浏览次数:4194 提问时间:10-28 15:23
我有更好的答案
提 交
9条回答
zhushanyu262 01-21 22:29
输入端很地道,用π型滤波

我的问题是Q1有什么作用?
亲爱的娜娜 01-14 11:45
用来快速关断Q3的,这个电源用料还可以。
xlong97 01-16 01:18
担心Q1,Q2有同时导通的危险,可能只有1us
lc123617 01-12 14:53

DCDC采用33063,这个芯片很便宜

forum.jpg

S_A_Lucky 01-20 23:38
从线路上分析,电压下降时,Q1的基极电压低于发射极电压,Q1是截止的,电压上升时,Q2的基极电压高于发射极电压,Q2也是截止的,考虑到输出是容性负载,电压不突变,所以Q1 Q2应该有2个 "共同截止" 的时候。
但是我比较迷信张老师的权威,既然上面说了,肯定是有一定的道理,于是按照楼主的图纸中的R2 R3 Q1 Q2 搭了一个电路,R2我用的是2.2K的电阻,实际测试,当Q1 Q2就按图上那样时,输出电压等于12V,当基极电压为6V的时候,输出是6.68V,当基极电压是0V的时候,输出电压是0.68V。不过还没有挂一个等效电容,以及没有测试瞬态,瞬态只在大脑里面"仿真"了一下,得出的结论是Q1 Q2应该有2个 "共同截止" 的时候。
具体情况还请张老师指点。
mashiquan123 01-17 00:15
当Q1的基极高于Q2的基极1.4V时就同时导通了。(好像不可能吧)
60user124 01-18 06:21
担心Q1,QG2有同时导通的危险,可能只有1us

试着分析:BJT不像MOS/IGBT管那样,开通时快,关断时慢。由因为电压为12V及R2的作用,Q1导通时本来电流就不大没有超过额定电流,此时就是Q2也导通的瞬间,直通电流也不会超过额定电流值。
结论:没有必要担心。
一个黄人 01-17 02:33
这么看来,在2楼的图中,U1的第二脚应该接地。

楼上讨论的是开关控制部分,
但你5楼担心的是驱动部分,可以分开来讨论。
这种驱动我以前也用过,也像你一样担心过,那大概是10来年前的事情,记得当时仔细分析过,仿真过,而且做过实验,得出的结论是不会2管同时导通。
所以才在6楼给你肯定的回复。
但maychang大侠也在7楼说了 “Q1Q2必有“共同导通”存在。”
因此我又重新重视这个问题了,可别小看这个驱动电路,在大电流的场合至关重要。
A一伟到A 01-19 18:26
合理啊,具体要看那个PMOS管的Vgs是多少V啊,
按现在1.2V的压降来计算的话是 12V-1.2V=11.08V,因为是Pmos,所以是-11.08V,这个电压足够PMOS饱和导通了!
撰写答案
提 交
1 / 3
1 / 3
相关电源
TDA16846组成的彩电开关电源原理图
联想LX-PL4C2型彩色显示器开关电源电路
长虹CN-9机心彩电开关电源电路
索尼KV2184彩电开关电源电路
王牌TCL-3460D彩电开关电源电路