0
问答首页 最新问题 热门问题 等待回答标签广场
我要提问

单片机

单片机死机的原因

我有一个产品,用泉笙的单片机控制3个水泵+一个交流永磁同步电机,控制部分采用单片机+同向驱动器+光耦+继电器驱动IC,继电器是触电型的,现在出现的问题是控制水泵的开启及停止一切正常,控制交流永磁同步电机的开启一切正常,就是在控制交流永磁同步电机停止时会出现单片机死机的原因,找不到原因,无语了,欢迎大架盖楼讨论。


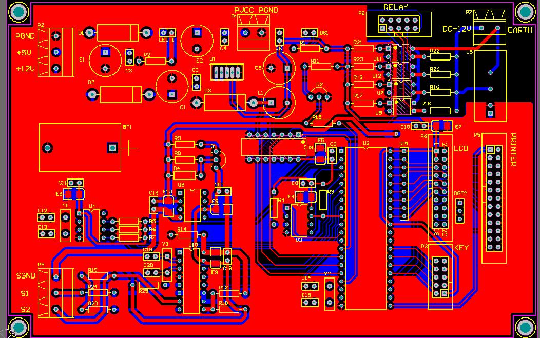
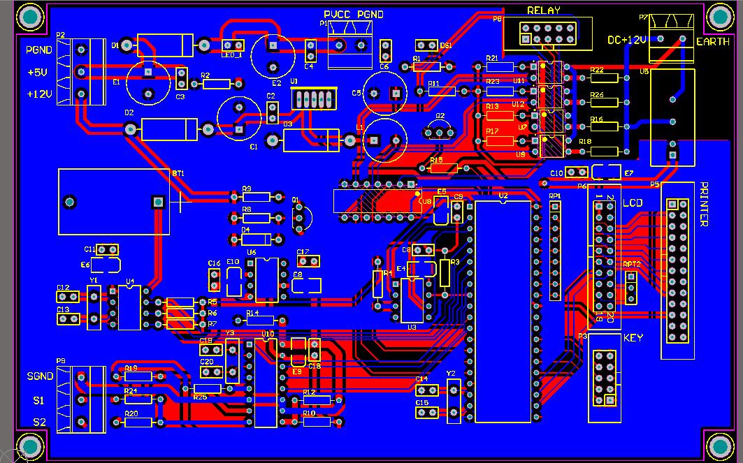
forum (1).jpgforum (2).jpg

提问者:nmmmma 地点:- 浏览次数:2380 提问时间:10-17 16:11
我有更好的答案
提 交
9条回答
asa1253 06-07 07:25
CPU电源是否隔离?
继电器的位置在哪里?
是否有用光藕隔离?
电源是否干净 纹波多少?
上PCB图?
胡政鹏_测试8 05-30 17:40
CPU和继电器不再同一块板子上,光耦合理后的控制信号用排线连接到继电器的PCB上
sdsasaf 05-30 03:52
布线和原理图的问题。
别告诉我*近CPU的电源滤波电容一个都没有。
别告诉我布线是自动布线的。
zweipcb 06-03 19:14
CPU和继电器不在同一块板子上,控制信号光耦隔离后用排线连接到继电器的PCB上 ?
xuxuede 06-06 12:23
光耦是在CPU板上还是继电器板上?莫非在继电器板上?
那估计问题在CPU电源这块的问题居多.
请贴图分析
ncwuerw2 06-04 13:55
布线和原理图的问题吧。
emsthe 06-03 09:24
还是放图上来比较容易分析。
骑海豚的少年 06-07 06:40
你说的死机是怎么死?死法不一样,问题点就不一样。
link_jin 06-03 23:02
晶体的2个小电容的地没看到
撰写答案
提 交
1 / 3
1 / 3
相关单片机
具有音调控制的单片机立体声前置放大器
用于单片机与电子装置中的开关电源
单片机软硬件复位的条件都有啥
电动机的单片机控制
单片机应用系统开发实例导航