0
问答首页 最新问题 热门问题 等待回答标签广场
我要提问

485

讨要单片机485的实用电路

讨要单片机485串口的一个实用电路。带隔离、波特率能达到57600bps。谢谢!

提问者:wenlonghbo 地点:- 浏览次数:7296 提问时间:10-14 10:47
我有更好的答案
提 交
11条回答
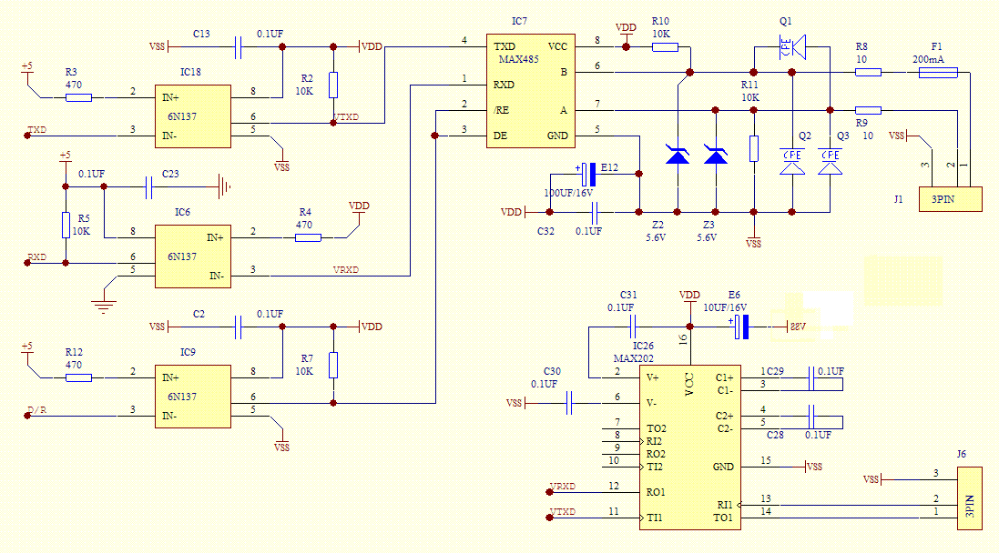
取名字太难 03-04 02:32


这是我用的电路,应该是比较成熟的,除了485还有232也在上面了。
天津洁能达电气 03-06 11:28
普通光耦 不适用于 波特率 比较高时, 9600以下 可用 普通光耦.
ADM2483
butterflydw 03-04 15:43
A、B 是否接 120欧姆的电阻 要视 设备组网的方式
1.如果 自己的 设备 组成 整个系统, 端设备比较明确,则可 在端设备上 加终端电阻。
2.若 RS485总线 上 设备不确定, 可不加终端电阻(由使用者自行接入一个电阻), 也可使用 短路子、拨位开关 来配置 终端电阻。
2楼中,Q1、Q2、Q3、R8、R9、F1 都是 保护器件(抗雷击、抗ESD)
60user27 03-05 13:56
是的,光耦要用高速的
nnmnnm 03-10 04:35
明白了,多谢各位大侠相助。我感觉如果是工业现场使用的话,ADM2582是否更好些。外围电路相对简单些。不知道ADM2582要花多少银子?毕竟要讲究些成本。
kingnet_520890 03-04 21:26
怎么结帖啊,我试过多次都没成功。想结帖啊,否则太不厚道了!告诉我一下吧。
天天雷锋 03-04 13:39
ADM2582在青岛市场大约50元,MAX485才1.2元。做这个串口两种都想试试,但最后可能还是要用MAX485芯片来做,毕竟便宜啊。
小佳99 03-07 10:54
普通光耦做到70~80K用加速电路还好,上100K成本就高了。比较适合PC814之类
高速、高耐压还是找现成的隔离芯片吧,10Mbps的也就30来块钱,5000VAC,有收有发。
6N137耐压只有2500VDC,正规PC814是5000VAC
帆扬通信电子王小姐 03-11 00:59
我知道的不多,现在开始画板子了。可是不知道Q1、Q2、Q3放电管、F1自恢复保险丝的封装啊,有大侠给个封装吗?没见过实物,去电子市场又有点远,划不来。
gywefwf 03-08 10:02
另外 Q1、Q2、Q3的型号,F1自恢复保险丝的型号也不清楚啊。这些东东肯定不能随便用啊。
stwjt 03-04 10:38
大侠的建议我知道了,MAX485买进口的,不贪这点便宜。
撰写答案
提 交
1 / 3
1 / 3
相关485
最近被485电了很多次了,求大神分析下为什么
关于SP485芯片经常损坏的问题
隔离485通信接口芯片ADM2483供电问题
求助 关于单片机与485总线 命令帧的发送和响应帧的接收
485通讯如何寻址