0
问答首页 最新问题 热门问题 等待回答标签广场
我要提问

A1W是什么元器件?

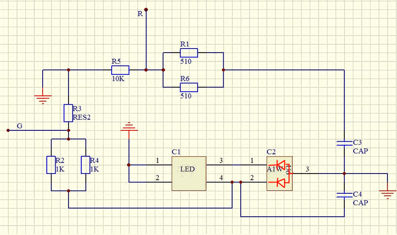
看到一个元器件,封装是SOT-23,就像贴片三极管一样,上面丝印是A1W,请问这是什么元器件?
提问者:uwufjwer 地点:- 浏览次数:1345 提问时间:07-07 03:55
我有更好的答案
提 交
5条回答
dlmn 07-09 08:00


〓◆ 贴片代码 SMDcodes 1780页 19.0M 超清书签版.pdf ◆〓




BAW56_85V_0.2A_SOT-23_DUAL.pdf(29.48 KB, 下载次数: 15)2012-4-6 18:59 上传点击文件名下载附件

ickey_feng 07-09 09:00


很多场合只查前2位或后2位.你仔细看一下我在2L给你回帖中那本书的注解就清楚了(贴片代码标记风格).至于是不是二极管,则要分析周边电路才能确定.你可画出周边线路贴到坛子上来.

VERBLE2016 07-16 04:36
tyw 你很威武啊!!!佩服
htxk 07-16 11:59

4PIN LED: 单色的,有两个脚共地,剩下两个脚中有一脚加高电平亮,另一个脚加高电平不亮


CAINE_LEE 07-13 21:51
看勿懂是啥东东
撰写答案
提 交
1 / 3
1 / 3