0
问答首页 最新问题 热门问题 等待回答标签广场
我要提问

电源电路电源

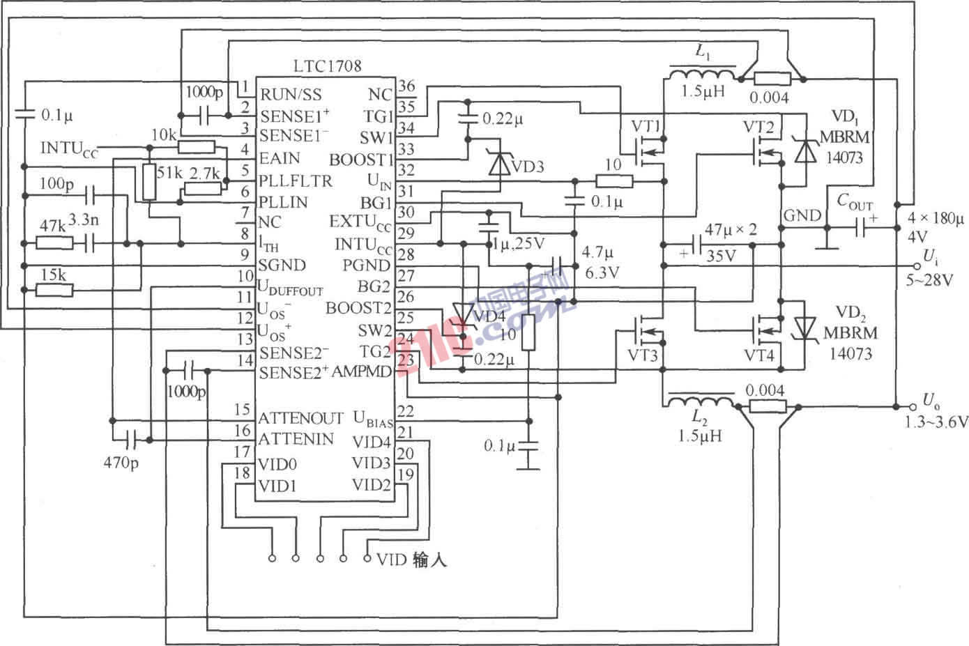
5V输入,1.3~3.5V/20A输出程控电源电路

5V输入,1.3~3.5V/20A输出程控电源电路
提问者:胡bbs 地点:- 浏览次数:7897 提问时间:02-07 19:53
我有更好的答案
提 交
1条回答
tigerwang711 02-16 03:36

振荡频率=310kHz;VTl~VT4:FAIRCHILD FDS7760A;Ll~L2:SUMIDA CEP125-1R5M;COUT:PANAS()NIC EEFUEOG181R;VD3,VD4:CMDSH-3TR

 

 

撰写答案
提 交
1 / 3
1 / 3
相关电源电路
无噪声的的功放电源电路
LG CF-25H84彩电开关电源电路
LG MC-8AA机心彩电开关电源电路
LG MC-022A机心彩电开关电源电路
LG MC-019A机心彩电开关电源电路
相关电源
TDA16846组成的彩电开关电源原理图
联想LX-PL4C2型彩色显示器开关电源电路
长虹CN-9机心彩电开关电源电路
索尼KV2184彩电开关电源电路
王牌TCL-3460D彩电开关电源电路