TL431的问题
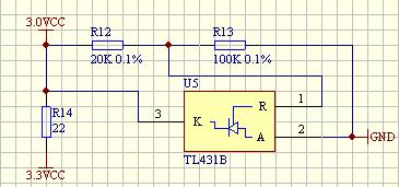
公司使用TL431做一个3.3V转3.0V的电压转换电路,开始使用的是ON的料,一直没有问题,现在新买了一批TI的料,测试发现其输出电压呈锯齿状(如图,偏差正负150mV),根本无法使用,一开始还以为买到假货了,于是去TI申请了5片样片,可是结果依旧,请各位分析一下原因,我觉得TI的产品不至于这么差啊,会不会是我的设计有缺陷啊。附上原理图。补充说明一下:3.0VCC处有0.1uf电容接地,测量1脚Vref也是一样的锯齿状波形。


提问者:wang21cj
地点:-
浏览次数:8511
提问时间:10-06 11:14
我有更好的答案