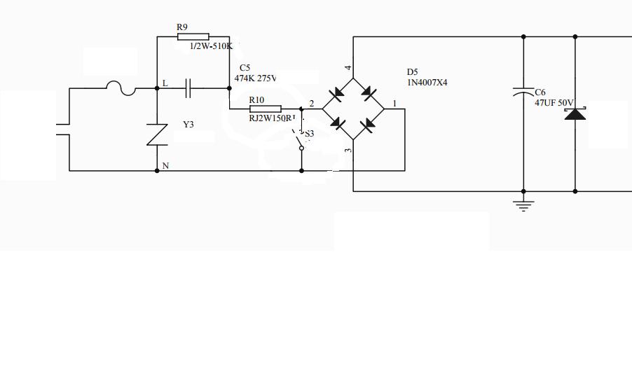
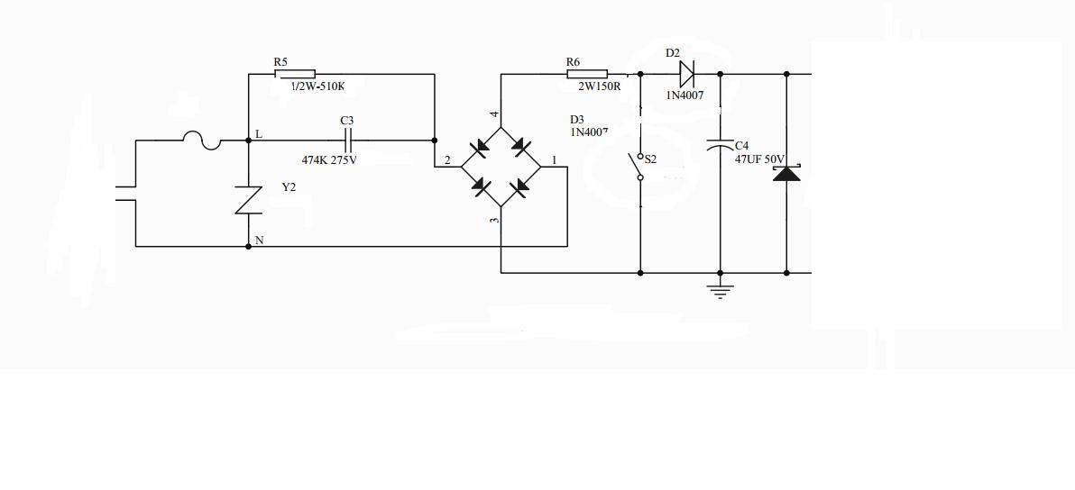
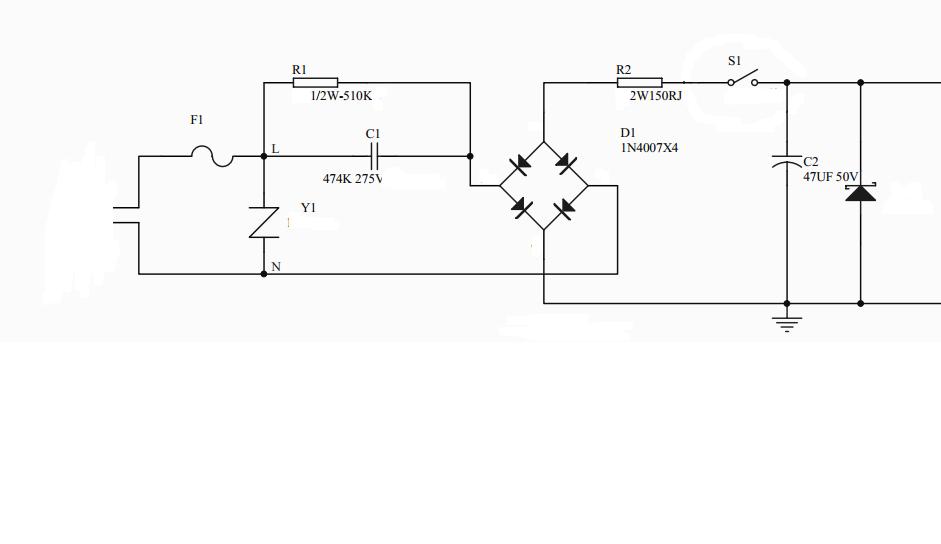
以下提供三种电路,要求开关控制后面的负载是否工作(负载图省略),开关室一种磁性开关,标定次数使用次数为20000次,交流耐压220V,直流耐压36V,负载电压17V,稳压二极管为17V。
1.请分析以下三种开关位置的选择,哪种最有利于延长开关使用寿命?写出详细的分析过程
2.在不考虑功耗的情况下,你最赞同哪一种方法?请给出你的理由
3.您是否可以提供您的一种开关位置,并说出理由?



还有,这个电路的负载工作次数比不工作次数少很多,所以我想 如果考虑开关的工作时间,是不是就解决的开关的寿命?关键是让开关长时间闭合好(1,2)还是长时间断开好(3),能说说原因么?像串联在负载上的时候,长时间断开,开关两端是不是有压差呢?